Некоторые типичные транзисторные схемы
2.22. Терморегулятор
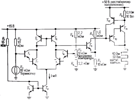
На рис. 2.76 показана схема регулятора температуры, основанная на использовании термистора - чувствительного элемента, сопротивление которого зависит от температуры. Дифференциальная схема на составных транзисторах Т1 - Т2 сравнивает напряжение, формируемое регулируемым делителем эталонного напряжения на резисторах R4 - R6, с напряжением, которое снимается с делителя, образованного термистором и резистором R2. (Если производить сравнение относительно одного и того же источника, то результат не будет зависеть от колебаний напряжения источника; приведенная схема называется мостиком Уитстона.) Токовое зеркало на транзисторах Т5, Т6 является активной нагрузкой и служит для увеличения коэффициента усиления, а токовое зеркало на транзисторах Т7, Т8 обеспечивает эмиттерный ток. Транзистор Т9 сравнивает выходное напряжение дифференциального усилителя с фиксированным напряжением и переводит в насыщение составной транзистор Т10, Т11, который таким образом подает мощность на нагреватель в случае, если термистор охлажден слишком сильно. Выбор сопротивления резистора R9 зависит от требующегося тока. В данной схеме этот резистор включает защитный транзистор Т12, если величина выходного тока превышает 6 А; тем самым отключается сигнал с базы составного транзистора Т10, Т11 и предотвращается выход схемы из строя.

Рис. 2.76. Терморегулятор для нагревателя мощностью 50 Вт.