3.13. Несколько схем на ПТ - ключах
Как мы отмечали ранее, многие естественным образом возникающие применения аналоговых ПТ - ключей - это схемы на ОУ, которые мы будем рассматривать в следующей главе. В этом разделе мы покажем несколько применений, не требующих ОУ, с тем чтобы дать почувствовать, в какого вида схемах можно использовать эти ключи.
Переключаемый RC - фильтр нижних частот. На рис. 3.51 показано, как можно построить простой RС - фильтр нижних частот с возможностью выбора частоты среза. В схеме использован мультиплексор для выбора одного из четырех предварительно подобранных резисторов путем набора 2 - разрядного двоичного (цифрового) адреса. Мы решили поставить переключатель на входе, а не после резисторов, так как при этом уменьшается «впрыск» заряда в точку с более низким сопротивлением источника сигнала. Еще одна возможность, конечно же, состоит в том, чтобы использовать ПТ - ключи для выбора конденсатора фильтра. Чтобы получить очень широкий диапазон постоянных времени, можно было бы попробовать это сделать, но при этом конечное значение Rвкл ключа ограничит коэффициент передачи фильтра на высоких частотах максимум Rвкл/Rпосл. На схеме обозначен также буфер с единичным усилением, стоящий вслед за фильтром, поскольку выходное сопротивление схемы велико. В следующей главе вы увидите, как построить «совершенный» повторитель (с точно заданным коэффициентом усиления, высоким Zвх, низким Zвых, отсутствием сдвига Uбэ и т.п.). Разумеется, в том случае когда стоящий вслед за фильтром усилитель имеет высокое входное сопротивление, повторитель не нужен.

Рис 3.51.
На рис. 3.52 показан простой вариант предыдущей схемы; здесь мы использовали вместо 4 - входового мультиплексора четыре независимых ключа. При таком масштабном соотношении сопротивлений резисторов, которое приведено здесь, можно задавать 16 равноотстоящих значений частоты среза путем замыкания этих ключей в различных комбинациях.

Рис. 3.52. RС - фильтр нижних частот с возможностью выбора 15 значений постоянной времени, равноотстоящих друг от друга.
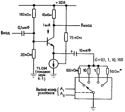
Усилители с переключаемым коэффициентом усиления. На рис. 3.53 показано, как можно применить ту же самую идею переключаемых резисторов для создания усилителя с возможностью выбора коэффициента усиления. Хотя эта идея естественным образом требует ОУ, можно применить ее и к усилителю с эмиттерной обратной связью. В качестве эмиттерной нагрузки мы использовали источник (точнее, приемник) неизменного тока, как это было сделано в более раннем примере чтобы можно было получить коэффициент усиления много меньше единицы. Далее, мы применили мультиплексор для выбора одного из четырех резисторов. Обратите внимание на разделительный конденсатор, который нужен, чтобы сделать ток покоя не зависящим от коэффициента усиления.

Рис. 3.53. Аналоговый мультиплексор выбирает соответствующий резистор автоматического смещения в цепи эмиттера для получения декадно - переключаемого коэффициента усиления.
* Подбирается для получения К = 100: (Rвкл + rэ + R) = 100 Ом.
Схема слежения - хранения. Рис. 3.54 демонстрирует, как можно сделать схему «слежения - хранения», которая будет кстати, когда мы захотим преобразовать аналоговый сигнал в поток цифровой комбинаций («аналого - цифровое преобразование»). При этом схема будет сохранять неизменным каждый уровень аналогового сигнала, пока вычисляется его величина. Данная схема проста. Входной буферный усилитель с единичным усилением выдает на низкоомный выход копию входного сигнала, направляя ее на конденсатор малой емкости. Чтобы сохранить (запомнить) уровень аналогового сигнала в любой заданный момент, вы просто размыкаете ключ. Высокое полное входное сопротивление второго буфера (у которого на входе должны быть полевые транзисторы, чтобы входной ток не слишком отличался от нуля) предотвращает нагрузку конденсатора, так что напряжение на нем «хранится» до тех пор. пока ПТ - ключ не замкнется снова.

Рис. 3.54. Схема слежения - хранения.
Упражнение 3.13. Входной буфер должен выдавать ток такой величины, чтобы напряжение на конденсаторе следовало за изменяющимся сигналом. Рассчитайте пиковый выходной ток буфера при подаче на вход схемы синусоидального сигнала амплитудой 1 В и частотой 10 кГц.
Конвертер напряжения с «плавающим» конденсатором. Существует прекрасный способ (рис. 3.55) создавать нужное нам напряжение питания отрицательной полярности в схеме, запитанной от однополярного положительного источника питания. Пара левых по схеме ПТ - ключей подключает С1 к положительному источнику питания, заряжая его до Uвх, в то время как правые ключи разомкнуты Вслед за тем входные ключи размыкаются, а правая пара ключей замыкается, подключая заряженный С1 к выходу. при этом часть его заряда передается на С2. Схема организована столь хитроумным способом, что C1 переворачивается вверх тормашками, выдавая на выход напряжение отрицательной полярности! Данная конкретная схема выпускается в виде чипа конвертера напряжения 7662. о котором мы поговорим в разд. 6.22. Это устройство, названное «инвертором», превращает напряжение «высокого» уровня в напряжение «низкого» уровня, и наоборот. В следующем разделе мы покажем, как делается один из таких инверторов (и мы фактически подготовим вас к тому, что вы быстрее поймете, как ускорить их работу, о чем идет речь в гл. 8!).

Ряс 3.55. Инвертор напряжения с «плавающим» конденсатором.