3.14. Логические и мощные ключи на МОП - транзисторах
Другие виды применений ПТ - ключей - это логические и мощные переключающие схемы. Отличить их просто. При переключении аналогового сигнала мы используем ПТ как последовательный ключ, разрешающий или блокирующий прохождение аналогового сигнала, который представляет собой изменяющееся в некотором диапазоне (непрерывным, т.е. аналоговым образом) напряжение. Аналоговый сигнал - это обычно сигнал, имеющий низкий уровень напряжения и незначительную мощность. С другой стороны, при логическом переключении ключи на МОП - транзисторах замыкаются и размыкаются, перебрасывая выход схемы от одного источника питания к другому. Фактически эти «сигналы» являются цифровыми, а не аналоговыми - они скачком переходят от уровня питания одного источника к другому, представляя тем самым два состояния: «высокое» и «низкое». Промежуточные уровни напряжения не являются полезными или желательными; фактически, они даже незаконны! И наконец, понятие «мощные переключатели» относится к включению и выключению питания нагрузки, такой как лампа, обмотка реле или двигатель вентилятора. В таких применениях обычно и напряжения, и токи велики. Рассмотрим вначале логические переключатели.
Логические ключи. На рис. 3.56 показан простейший тип логического переключателя на МОП - транзисторе. В обеих схемах в качестве нагрузки используется резистор и обе они осуществляют логическую функцию инвертирования - высокий логический уровень на входе создает низкий уровень на выходе, и наоборот. Вариант схемы на n- канальном транзисторе включает выход на землю при подаче на затвор высокого уровня, тогда как в p- канальном варианте на резисторе образуется высокий логический уровень при заземленном (низкий уровень) входе. Обратите внимание на то, что МОП - транзисторы в этих схемах используются как инверторы с общим истоком, а не как истоковые повторители. В цифровых логических схемах подобных представленным нас обычно интересует выходное напряжение («логический уровень»), продуцируемое некоторым входным напряжением; резистор служит просто пассивной нагрузкой в цепи стока, обеспечивая при запертом ПТ выходное напряжение, равное напряжению питания стока. С другой стороны, если мы заменим резистор осветительной лампочкой, реле, приводом печатающей головки или какой-то другой мощной нагрузкой, получим схему мощного переключателя (рис. 3.3). Хотя мы используем ту же самую схему «инвертора», однако при переключении мощной нагрузки нас интересует ее включение и выключение, а не напряжение выхода.

Рис. 3.56. Логические инверторы на n- канальном (а) и p- канальном (б) МОП - транзисторах.
Инвертор на КМОП. Представленные выше инверторы на n- канальном или p- канальном МОП - транзисторе имеют недостатки: они потребляют ток в состоянии «ВКЛ» и имеют относительно высокое выходное сопротивление в состоянии «ВЫКЛ». Можно уменьшить выходное сопротивление (уменьшив R), но только ценой увеличения рассеиваемой мощности, и наоборот. За исключением источников тока иметь высокое выходное сопротивление, конечно же, всегда плохо. Даже если подключенная к выходу нагрузка имеет высокое сопротивление (например, это затвор другого МОП - транзистора), все равно возникают проблемы шумов из-за емкостных наводок и уменьшается скорость переключения из состояния «ВКЛ» в состояние «ВЫКЛ» («хвост переключения») за счет паразитной емкости нагрузки. В этом случае, например, инвертор на n- канальном МОП - транзисторе со стоковым резистором, имеющим компромиссное сопротивление, скажем 10 кОм, даст на выходе форму сигнала, показанную на рис. 3.57.

Рис. 3.57.
Ситуация напоминает однокаскадный эмиттерный повторитель из разд. 2.15, в котором потребляемая мощность в состоянии покоя и мощность, направляемая в нагрузку выбираются из тех же компромиссных соображений. Решение здесь одно - использование пушпульной схемы, особенно хорошо подходящей для переключателей на МОП - транзисторах. Взгляните на рис. 3.58; здесь показано, как можно было бы организовать пушпульный (двухтактный) ключ. Потенциал земли на входе вводит нижний транзистор состояние отсечки, а верхний - во включенное (замкнутое) состояние, в результате чего на выходе будет высокий логический уровень. Высокий (+ Ucc) уровень входа действует противоположным образом, давая на выходе потенциал земли. Это инвертор с низким выходным сопротивлением в обоих состояниях и в нем совершенно отсутствует ток покоя. Называют его КМОП - инвертор (инвертор на комплементарных МОП - транзисторах), и он является базовой структурой для всех цифровых логических КМОП - схем - семейства, которое уже стало преобладающим в больших интегральных схемах (БИС) и которому, похоже, предопределено заменить более ранние семейства логических схем (так называемые ТТЛ - схемы), построенные на биполярных транзисторах. Обратите внимание на то, что КМОП - инвертор представляет собой два комплементарных МОП - ключа, соединенных последовательно и включаемых попеременно, в то время как аналоговый КМОП - ключ (рассмотренный ранее в этой главе) - это параллельно соединенные комплементарные МОП - ключи, включаемые и выключаемые одновременно.

Рис. 3.58. Логический КМОП - инвертор.
Упражнение 3.14. Комплементарные МОП - транзисторы в КМОП - инверторе оба работают как инверторы с общим истоком, тогда как комплементарные биполярные транзисторы в пушпульных схемах разд. 2.15 являются (не инвертирующими) эмиттерными повторителями. Попробуйте нарисовать «комплементарный биполярный инвертор», аналогичный КМОП - инвертору. Почему он не сможет работать?
О цифровых КМОП - схемах гораздо больше будет сказано там, где будут рассматриваться цифровые логические схемы и микропроцессоры (гл. 8). На сей момент остановимся на очевидном: КМОП - схемы - это семейство маломощных логических схем (с нулевым потреблением мощности в состоянии покоя), имеющих высокое полное входное сопротивление и жестко заданные уровни выходного напряжения, соответствующие полному диапазону напряжений питания. Однако прежде чем оставить сей предмет, мы не можем устоять против соблазна показать еще одну КМОП - схему (рис. 3.59). Это логический вентиль И-НЕ, на выходе которого будет низкий логический уровень только в том случае, если на обоих входах - на входе А и на входе В - будет высокий уровень. Понять, как он работает, исключительно просто.

Рис. 3.59. КМОП - вентили И-НЕ и И.
Если уровни А и В - o6a высокие, то оба последовательно включенные n- канальные МОП - ключи T1 и Т2 находятся в проводящем состоянии, жестко фиксируя на выходе потенциал земли; p- канальные ключи Т3 и Т4 оба разомкнуты, так что ток через них не течет. Однако если уровень на любом из входов А или В (или на обоих) низкий, то соответствующий p- канальный МОП - транзистор открыт, подавая на выход высокий уровень, так как один (или оба) транзистор последовательной цепи Т1 Т2 закрыт и ток через них не проходит.
Схема называется вентилем И-НЕ, поскольку она осуществляет логическую функцию И, но с инверсным (НЕ) выходом. Хотя вентили и их варианты - предмет рассмотрения гл. 8, вы можете доставить себе удовольствие, попытавшись набить руку на решении следующих проблем.
Упражнение 3.15. Нарисуйте КМОП - вентиль И. Подсказка: И = НЕ-И-НЕ.
Упражнение 3.16. Теперь нарисуйте схему вентиля ИЛИ-НЕ. На выходе этой схемы низкий уровень, если на любом из входов А или В (или на обоих) уровень высокий.
Упражнение 3.17. Небольшая загадка - как будет выглядеть КМОП - вентиль ИЛИ?
Упражнение 3.18. Нарисуйте 3 - входовый КМОП - вентиль И-НЕ.
Цифровые логические КМОП - схемы, которые мы будем рассматривать позже, строятся путем комбинирования этих базовых вентилей. Сочетание очень малой потребляемой мощности и жестко заданного выходного напряжения, привязанного к шинам питания, делает выбор семейства логических схем на КМОП - транзисторах предпочтительным для большинства цифровых схем. что и объясняет их популярность. Кроме того, для микромощных схем (таких как наручные часы и малые измерительные приборы с батарейным питанием) это вообще единственное решение.
Однако, если мы не хотим впасть в заблуждение, стоит отметить, что мощность, потребляемая КМОП - логикой, хотя и очень мала, но не равна нулю. Существуют два механизма, вызывающие появление тока стока. Во время переходных процессов через выход КМОП - схемы должен проходить кратковременный Ток I = CdU/dt, чтобы зарядить имеющуюся на выходе емкость той или иной величины (рис. 3.60). Емкость нагрузки образуется как за счет емкости проводников («паразитная» емкость), так и за счет входной емкости дополнительной логической схемы, подключенной к выходу. Фактически, поскольку сложный чип на комплементарных МОП - транзисторах содержит много вентилей, каждый из которых нагружен на некоторую внутреннюю емкость, в любой КМОП - схеме имеется некоторый ток стока, который участвует в переходных процессах, даже если сам чип не подключен ни к какой нагрузке. Неудивительно, что этот «динамическим ток стока пропорционален скорости, с которой происходит этот переходный процесс. Второй механизм появления тока стока в КМОП - схеме показан на рис. 3.61. При переходе напряжения на входе скачком от потенциала земли к уровню напряжения питания и обратно существует область, в которой оба МОП - транзистора находятся в состоянии проводимости, в результате чего возникает всплеск тока от Ucc на землю. Его иногда называют «ток класса А» или «ломовой ток питания». Некоторые следствия, которые он вызывает, вы увидите в гл. 8. Коль скоро мы сделали ставку на КМОП - схемы, нужно отметить и другой их недостаток (фактически, он присущ всем МОП - транзисторам) - это незащищенность от повреждения статическим электричеством. Дополнительно мы поговорим об этом в разд. 3.15.

Рис. 3.60. Емкостной зарядный ток.

Рис. 3.61. Проводимость в КМОП - схеме в режиме класса А
Линейный усилитель на КМОП - транзасторах. КМОП - инверторы, как впрочем и все цифровые логические схемы, предназначены для работы с цифровыми логическими уровнями сигналов. Поэтому, за исключением времени переходных процессов, входы и выходы подключены к земле или к шине Ucc (обычно + 5 В). И опять - таки за исключением времени, которое длятся эти переходные процессы (типичная величина - несколько наносекунд), здесь нет тока стока в состоянии покоя.
Оказывается, КМОП - инвертор обладает некоторыми интересными свойствами, когда он работает с аналоговыми сигналами. Взгляните снова на рис. 3.61. Можно рассматривать Т1 как активную (источник тока) нагрузку для инвертирующего усилителя Т2 и наоборот. Когда на входе потенциал, близкий к Ucc или к потенциалу земли токи указанных транзисторов сильнейшим образом отличаются друг от друга и усилитель находится в насыщении (или в «прижатом» соответственно к земле или Ucc состояинии). Это, разумеется, нормальная ситуация для цифровых сигналов. Однако когда напряжение на входе равно приблизительно половине напряжения питания, есть небольшая область, где токи стоков Т1 Т2 примерно одинаковы; в этой области схема является инвертирующим линейным усшштелем с большим коэффициентом усиления. Его передаточная характеристика представлена на рис. 3.62. Вариации Rн gm c изменением тока стока таковы, что наибольший коэффициент усиления наблюдается при относительно малых значениях тока стока, т.е. при низком напряжении питания (порядка 5 В).

Рис. 3.62.
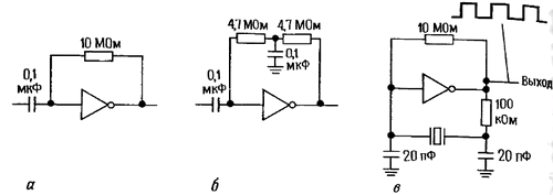
Эта схема не является хорошим усилителем; у нее есть недостатки - это очень высокое выходное сопротивление (особенно при работе с низким напряжением питания), плохая линейность и непредсказуемая величина коэффициента усиления. Однако она проста и недорога (КМОП - инверторы по 6 в одном корпусе продаются по цене менее полдоллара за корпус), и ее иногда используют для усиления малых сигналов, форма которых несущественна. Примеры применения таких схем - сигнализатор близости электросети (который усиливает емкостные наводки переменного тока сетевой частоты), генераторы с кварцевыми резонаторами и устройства с частотной модуляцией и частотной манипуляцией.
Чтобы КМОП - инвертор работал как линейный усилитель, необходимо подать на вход смещение такое, чтобы усилитель находился в активном режиме. Обычный метод состоит в том, что со входа на выход включается резистор с большим сопротивлением (который мы определим в следующей главе как «обратная связь по постоянному току»), как показано на рис. 3.63. Это приведет нас в точку Uвых = Uвх на графике рис. 3.62, а. Как мы позже увидим, такое включение, как на рис. 3.63, а, снижает входное полное сопротивление за счет «шунтирующей обратной связи». Поэтому если важно иметь высокое входное полное сопротивление на высоких частотах, то предпочтение следует отдать схеме рис. 3.63,б. Третья схема (рис. 3.63,в) - это использующий КМОП - усилитель классический генератор с кварцевой стабилизацией, описанный в разд. 5.13. На рис. 3.64 дан вариант схемы рис. 3.63, а, который используется для генерации сигналов строго прямоугольной формы частотой 10 МГц (тактовый генератор для цифровых логических схем) из синусоидального входного сигнала. Эта схема работает хорошо при амплитуде сигнала на входе от 50 мВ до 5 В (эффективные значения). Вот хороший пример применения, где действует принцип «Я не знаю, каково усиление, и меня это не волнует». Обратите внимание на цепь защиты входа, состоящую из последовательно включенного токоограничивающего резистора и фиксирующих диодов.

Рис. 3.63.
Мощные переключатели. МОП - транзисторы хорошо работают как насыщенные ключи в таких схемах, как та простейшая схема, что была предложена нами в разд. 3.01. В настоящее время мощные МОП - транзисторы выпускаются многими фирмами, что позволяет использовать положительные особенности МОП - транзисторов (высокое входное сопротивление, простота параллельного включения, отсутствие «вторичного пробоя») и в мощных схемах. Вообще говоря, мошные МОП - транзисторы проще в применении, чем обычные мощные биполярные транзисторы. Есть, однако, некоторые тонкие и трудные для анализа эффекты, так что «кавалерийский наскок» в замене на МОП - транзисторы в переключательных схемах может привести к внезапному выходу схемы из строя. Мы были свидетелями такого рода аварии и надеемся предотвратить их повторение. Прочтите составленный нами краткий обзор.
Мощные МОП - транзисторы. ПТ были хилыми слаботочными устройствами, способными пропускать ток не более чем несколько десятков миллиампер, до тех пор пока в конце 1970-х годов японские компании не выпустили так называемые VМОП - транзисторы (вертикальная МОП - структура с V - образной канавкой).
Сегодня мошные МОП - транзисторы выпускают все изготовители дискретных полупроводниковых приборов (например, в США такие фирмы, как GE, IR, Motorola, RCA, Siliconix, Supertex, TI; наряду с ними европейские компании, такие как Атрегех, Ferranti, Siemens и SGS, а также многие из японских компаний) под такими названиями, как VМОП, ТМОП, вертикальные DМОП и HEXFET (гексагональные ПТ). Они могут оперировать с удивительно высокими напряжениями (до 1000 В) и допускают пиковые токи до 280 А (постоянно через них может проходить ток до 70 A), a Rвкл очень мало - 0,02 Ом. Небольшие мощные МОП - транзисторы стоят существенно меньше доллара, и выпускаются они во всех обычных транзисторных корпусах, а также по несколько транзисторов в удобном корпусе DIP, в котором выпускаются и большинство ИМС. Ирония судьбы заключается в том, что теперь уже трудно найти дискретные маломощные МОП - транзисторы, зато нет проблем с мощными МОП - транзисторами.
Высокое сопротивление, температурная стабильностъ. Два важных преимущества мощных МОП - транзисторов, отличающих от мощных биполярных транзисторов - это высокое входное сопротивление (онако остерегайтесь высокой входной емкости, особенно для сильноточных устройств; см. ниже) и полное отсутствие терморазогрева и вторичного пробоя. Этот последний эффект очень важен в мощных схемах и труден для понимания. Большую площадь перехода мощного транзистора (будь то биполярный или полевой) можно рассматривать как большое количество малых переходов, включенных параллельно (рис. 3.65), причем к ним ко всем приложено одинаковое напряжение. В случае мощного биполярного транзистора положительный температурный коэффициент коллекторного тока при фиксированном Uбэ (приблизительно + 9%/°С, см. разд. 2.10) означает, что локальная точка разогрева перехода будет иметь более высокую плотность тока, что вызовет дополнительный нагрев. При достаточно больших Uкэ и Iк эта «токовая деформация» может привести к локальному саморазогреву, известному под названием «вторичный пробой». В результате «площадь безопасной работы» биполярного транзистора (на графике зависимости коллекторного тока от напряжения на коллекторе) меньше, чем если учитывать только допустимую мощность рассеяния транзистора (подробнее об этом см. в гл. 6). Важный момент здесь состоит в том, что ток стока МОП - транзистора падает при увеличении температуры (рис. 3.13) и это полностью исключает появление «горячих точек» в переходе. МОП - транзисторы не подвержены вторичному пробою и их область безопасной работы ограничена только допустимой мощностью рассеяния (см. рис. 3.66, где сравниваются области безопасной работы биполярного n-p-n - транзистора и мощного n-канального МОП - транзистора при одних и тех же Iмакс, Uмакс и Pмакс). По тем же причинам усилители мощности на МОП - транзисторах не имеют тех неприятных тенденций к температурному уходу параметров, за которые мы «так любим» биполярные транзисторы (см. разд. 2.15), и наконец, мощные МОП - транзисторы могут быть включены параллельно без токовыравнивающих резисторов, которые для биполярных транзисторов необходимы (см. разд. 6.07).

Рис. 3.65 Транзистор с ботьшой площадью перехолов можно рассатривать как много параллельно включенных транзисторов с малой площадью переходов.
Примеры мощных переключательных схем и необходимые предосторожности. Часто бывает желательно управлять мощным МОП - транзистором с выхода цифровых логических схем. Хотя имеются семейства логических схем, выдающие напряжение 10 В и более («КМОП - серия 4000»), однако в большинстве семейств логических ИМС используются уровни + 5 В («высокоскоростные КМОП») или + 2,4 В («ТТЛ»). На рис. 3.67 показано, как переключать нагрузку, подавая управляющие сигналы от логических схем этих трех семейств. В первой схеме сигнал возбуждения затвора +10 В полностью откроет любой МОП - транзистор, так что мы выберем VN0106 - недорогой транзистор, у которого Rвкл < 5 Ом при Uзи = 5 В. Диод в схеме защищает от индуктивных всплесков (разд. 1.31); включенный последовательно с затвором резистор хотя не обязательно необходим, однако полезен, так как емкость сток-затвор МОП - транзистора может передать индуктивный переходный процесс в нагрузке обратно на чувствительную КМОП - логику (вскоре мы расскажем об этом более подробно). Во второй схеме на затвор подается 5 В, что все еще неплохо для серий VN01/VP01; для разнообразия мы применили здесь p- канальный МОП - транзистор, переключающий нагрузку, подключенную к земле.
Две оставшиеся схемы демонстрируют два способа обработки сигнала + 2,4 В (в худшем случае; обычно это где-то около + 3,5 В) - высокого логического уровня цифровой логики ТТЛ. Можно использовать «подтягивающий» к +5 В резистор, чтобы обеспечить полный перепад + 5 В на выходе ТТЛ, который затем возбуждает обычный МОП - транзистор; можно выбрать и другой путь - использовать что-нибудь вроде TN0106 - «низкопорогового» МОП - транзистора, рассчитанного на сигнал возбуждения с уровнем ТТЛ. Будьте, однако, внимательны к паспортным данным. Например, в спецификации на TN01 указано «UЗИпор = 1,5В (макс.)», что звучит прекрасно до тех пор, пока вы не прочтете превосходную сноску («при Ic = 1 мА»). Это означает, что для полного открытия МОП - транзистора на затвор нужно подать напряжение намного выше UЗИпор (рис. 3.68). Однако эта схема, возможно, будет работать хорошо, поскольку а) высокий уровень выхода ТТЛ редко бывает ниже +3В и типичное его значение составляет + 3.5 В и б) в паспорте на TN01 далее указано: «Uвкл (тип.) = 5 Ом при Uзи = 3 В».

Рис. 3.66. Мощные МОП - транзисторы не подвержены вторичному пробою.

Рис. 3.67. МОП - транзисторы способны переключать мощные нагрузки, при управляющих сигналах с уровнями цифровых логических схем.

Рис. 3.68. Стоковые характеристики n- канального МОП - транзистора типа TN0104 с низким пороговым напряжением, а - выходные характеристики; б - передаточные характеристики.
Этот пример иллюстрирует часто возникающие у разработчика затруднения. а именно - что выбрать: сложную схему, полностью удовлетворяющую критериям разработки в наихудшем случае и тем самым гарантирующую работоспособность, или простую схему, не отвечающую спецификациям в наихудшем случае, которая, однако, в подавляющем большинстве случаев будет работать без проблем. Не раз еще возникнут моменты, когда вы поймаете себя на том, что выбираете последнее, не обращая внимания на слабый внутренний голос, подсказывающий обратное.
Емкость. В предыдущем примере мы включали последовательно с затвором резистор (в схеме с индуктивной нагрузкой). Как отмечалось ранее (разд. 3.09), МОП - транзисторы имеют практически бесконечное резистивное сопротивление затвора, но конечное полное сопротивление из-за емкости затвор-канал. У сильноточных МОП - транзисторов эта емкость может быть очень разной: сравните входную емкость 45 пФ у 1- амперного VN01 с Свх = 450 пФ 10- амперного IRF520; 70- амперный SMM70N05 фирмы Siliconix имеет Свх = 4300 пФ! Быстро изменяющееся напряжение стока может вызвать в затворе переходный ток в миллиамперах, что достаточно для перегрузки (и даже для повреждения) нежных управляющих КМОП - чипов.
Последовательно включаемое сопротивление выбирается из соображений компромисса между быстродействием и необходимостью защиты, при этом типичными являются значения от 100 Ом до 10 кОм. Даже без индуктивной нагрузки динамический ток затвора будет, конечно, иметь место: емкость относительно земли Сiss будет заряжаться током I = СissdUзи/dt, а (меньшая) емкость обратной связи Crss создает входной ток I = СissdUсз/dt. Этот последний будет доминировать в ключе с общим истоком, поскольку ΔUсз обычно намного больше, чем сигнал возбуждения затвора ΔUзи (эффект Миллера).
Упражнение 3.19. МОП - транзистор IRF520, переключающий 2- амперную нагрузку, выключается за 100 нс (при переключении потенциала затвора с +l0 B до потенциала земли), в течение которых напряжение стока изменяется от 0 до 50 В. Чему равно среднее значение тока затвора в течение этих 100 нс в предположении, что Сзи (называемое также Сiss равно 450 пФ, а Ссз (называемое также Crss) равно 50 пФ?
В ключе с общим истоком вклад эффекта Миллера в ток затвора имеет место все время, пока не завершится переходный процесс в цепи стока, а емкость затвор-исток создает ток только при изменении напряжения затвора. Эти эффекты часто рисуются в виде графика «зависимости заряда затвора от напряжения затвор-исток», как это сделано на рис. 3.69. Горизонтальная полка на графике наблюдается при напряжении включения, когда быстро падающее напряжение стока вынуждает схему возбуждения затвора впрыскивать дополнительный заряд в Crss (эффект Миллера). Если бы емкость обратной связи не зависела от напряжения, то эта горизонтальная часть графика была бы пропорциональна напряжению стока, после чего кривая продолжалась бы с прежним наклоном. На самом деле емкость обратной связи Crss при малом напряжении быстро возрастает (рис. 3.70). а это означает, что эффект Миллера больше всего проявляет себя на той части сигнала, когда напряжение на стоке мало. Этим объясняется изменение наклона кривой заряда затвора, а также тот факт, что длина горизонтальной полки почти не зависит от напряжения стока.

Рис. 3.69. Зависимость заряда затвора МОП - транзистора типа IRF520 от Uзи.
Упражнение 3.20. Как зависимость Crss от напряжения объясняет изменение наклона кривых заряда затвора?
Дополнительные моменты, требующие внимания. Есть еще некоторые вещи, которых не выносят МОП - транзисторы и о которых вам следует знать. Все изготовители мощных МОП - транзисторов соединяют подложку с истоком прямо в корпусе. Поскольку подложка образует с каналом диод, то это означает, что фактически в этих транзисторах между истоком и стоком имеется диод (рис. 3.71); некоторые изготовители даже явно рисуют этот диод на схемном изображении выпускаемого ими МОП - транзистора, чтобы вы об этом не могли забыть. Это свою очередь означает, что вы не можете йспользовать мощный МОП - транзистор как ненаправленный прибор или же по меньшей мере не можете подать на переход сток-исток напряжение обратной полярности, превышающее прямое падение напряжения на диоде. Например, вы не сможете использовать мощный МОП - транзистор для сброса в нуль интегратора, возбуждаемого биполярным сигналом; не получится также применить его и в качестве аналогового ключа для биполярных сигналов. Эта проблема не возникает в ИМС на МОП - транзисторах (аналоговых ключах, например) - в них подложка соединена с выводом источника питания отрицательной полярности.

Рис. 3.70. Емкости в мощном МОП - транзисторе типа IRF520. Измерения проводились при Uзи = 0. Сiss = Сзи + Сзс (сток и исток закорочены); Crss = Сзс; Cоss = Сси + (Сзи · Сзс)/(Сзи + Сзс) ≅ Сси + Сзс.

Рис. 3.71. В мощных МОП - транзисторах подложку соединяют с истоком, в результате чего образуется диодный переход сток-исток.
Еще один капкан для неосторожных - это тот факт, что напряжение пробоя затвор-исток (обычная величина ±20 В) меньше, чем напряжение пробоя сток-исток (оно изменяется в диапазоне от 20 до 1000 В). Это не имеет значения, если на затвор подаются сигналы возбуждения от низковольтной цифровой логики, однако транзистор мгновенно выйдет из строя, если на затвор ему подать сигнал со стока предыдущего МОП - транзистора с полной амплитудой напряжения стока.
И наконец, о защите затвора. В последнем разделе этой главы мы говорим о том, что все МОП - транзисторы исключительно чувствительны к электростатическим разрядам, вызывающим пробой изолирующего затвор окисла. В отличие от ПТ или друтих устройств с p-n- переходами, в которых лавинный ток перехода может безопасным образом разрядить возникшее перенапряжение. МОП - транзисторы необратимо повреждаются при однократном мгновенном пробое затвора. Поэтому очень полезно включать в цепь затвора последовательные резисторы сопротивлением 1 - 10 кОм, особенно там, где сигнал на затвор поступает с другой печатной платы. Это сильно уменьшает возможность повреждения транзистора, а также предотвращает перегрузку выхода предыдущей схемы, так как самый общий симптом такого рода повреждения состоит в том, что через затвор начинает проходить значительной величины постоянный ток. Еще одно, за чем необходимо следить - не оставить затвор МОП - транзистора неподключенным, так как он намного более подвержен пробою, когда на нем накапливается плавающий потенциал (нет цепи разряда статического электричества, которая в некоторой мере снижает опасность пробоя). Это может случиться неожиданно, если сигнал на затвор поступает с другой печатной схемы. В этом случае, т. е. там, где источник сигнал находится вне данной платы, лучше всего поставить в схему между затвором и истоком любого такого МОП - транзистора резистор (скажем, 100 кОм - 1 МОм).
Сравнение сильноточных ключей на МОП - транзисторах и биполярных транзисторах. Мощные МОП - транзисторы в большинстве случаев являются хорошей заменой мощным биполярным транзисторам. Сегодня они при тех же параметрах стоят несколько больше, однако они проще в управлении и не подвержены вторичному пробою, ограничивающему область безопасной работы (см. рис. 3.66).
Помните, что МОП - транзистор во включенном состоянии ведет себя как малое сопротивление (а не как насыщенный биполярный транзистор). Это может оказаться выгодным, так как «напряжение насыщения» явным образом стремится к нулю при малых токах стока. Существует общее представление о том, что МОП - транзисторы не насыщаются так же при больших токах, однако наши исследования показали, что это представление глубоко ошибочно. В табл. 3.6 мы выбрали несколько сравнимых пар (биполярный n-p-n - транзистор и n- канальный МОП - транзистор) и выписали для них паспортные данные по UКЭнас или RСИвкл. Слаботочный МОП - транзистор выглядит слабо в сравнении со своим биполярным собратом, однако в диапазоне 10 - 50 А, 0 - 100 В МОП - транзистор работает лучше. Обратите особое внимание на исключительно высокий ток базы, необходимый для того, чтобы биполярный транзистор вошел в глубокое насыщение - 10% и более от величины коллекторного тока (!) - в сравнении с 10 В смещения (ток нулевой), при которых обычно специфицируются данные на МОП - транзистор. Отметим также, что высоковольтные МОП - транзисторы (например, с ССИпроб > 200 В) имеют как правило большее RСИвкл и более высокие значения температурных коэффициентов, чем низковольтные устройства. Наряду с параметрами насыщения в таблице приведены значения емкостей, так как их величина у мощных МОП - транзисторов часто больше, чем у биполярных транзисторов с такой же токовой нагрузочной способностью; для некоторых схемных применений (особенно там, где важна скорость переключения) можно рассматривать произведение емкости на напряжение насыщения как показатель качества применяемого транзистора.
Запомните: мощные МОП - транзисторы можно использовать в качестве замены биполярных транзисторов в мощных линейных схемах, например в усилителях звуковой частоты и стабилизаторах напряжения (о последних мы будем говорить в гл. 6). Мощные МОП - транзисторы выпускаются также в виде p- канальных приборов, хотя среди n- канальных приборов их разновидностей гораздо больше.
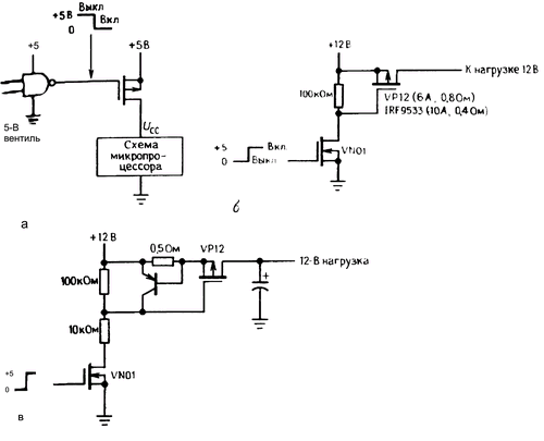
Некоторые примеры мощных переключательных схем на МОП - транзисторах. На рис. 3.72 показаны три разных способа использования МОП - транзистора для управления мощностью постоянного тока, которая направляется в некоторую подсхему и подачу которой нам хотелось бы включать и выключать. Если мы имеем измерительный прибор с батарейным питанием, и измерения с его помощью производятся от случая к случаю, тогда можно применить схему а, которая отключает потребляющий значительную мощность микропроцессор на все время, пока измерения не проводятся. Здесь мы применили p- канальный МОП - ключ, переключаемый 5- вольтовым логическим сигналом. Эта «5- вольтовая логика» представляет собой цифровые КМОП - схемы, которые находятся в рабочем состоянии даже тогда, когда микропроцессор отключен (напомним: КМОП - логика имеет статическую мощность рассеяния, равную нулю). В гл. 14 мы предлагаем гораздо подробнее рассказать о такого рода схеме «отключения питания».

Рис. 3.72. Мощные схемы переключения цепей постоянного тока на МОП - транзисторах.
Вторая схема (рис. 3.72, б) переключает подачу в нагрузку питания +12 В при значительном токе нагрузки; это может быть радиопередатчик или что-то подобное. Поскольку у нас есть лишь 5- вольтовый диапазон логического сигнала, то для создания «полномасштабного» сигнала амплитудой 12 В, который будет управлять p- канальным МОП - вентилем, мы использовали слаботочный n- канальный ключ. Обратите внимание на высокое сопротивление резистора в цепи стока n- канального МОП - транзистора, что здесь совершенно оправдано, так как ток в цепи затвора p- канального МОП - вентиля не течет (даже при полном токе через ключ 10 А) и нам не требуется высокая скорость переключения в такого рода применениях.
Третья схема в) является развитием схемы 6) и содержит схему на p-n-p - транзисторе, ограничивающую ток короткого замыкания. Применять такую защиту в схемах с большой потребляемой мощностью всегда полезно, поскольку короткое замыкание такого рода весьма вероятно, особенно при макетных испытаниях. В этом случае схема ограничения тока предотвращает также возникающий на короткий момент при подаче +12 В в нагрузку резкий всплеск тока короткого замыкания через первоначально незаряженный конденсатор. Попытайтесь понять, как работает эта схема ограничения тока.
Упражнение 3.21. Как работает схема ограничения тока? Какова максимальная величина тока, пропускаемая ей в нагрузку? Для чего резистор в цепи стока n- канального МОП - транзистора разделен на два?
Ограниченная величина напряжения пробоя затвора МОП - транзисторов (обычно х20 В) может создать здесь реальную проблему, если вы попытаетесь заставить эту схему работать от источника питания с более высоким напряжением. В этом случае можно заменить резистор 100 кОм на 10 кОм (что позволит работать при питании до 40 В) или выбрать другое приемлемое соотношение номиналов двух схемных резисторов, такое чтобы напряжение возбуждения затвора VP12 всегда было меньше 20 В.
На рис. 3.73, a показана в качестве примера простая переключательная схема на МОП - транзисторе, одна из тех, где используется высокое сопротивление затвора. Пусть вам нужно включить уличное освещение автоматически с наступлением темноты. Показанный на схеме фоторезистор имеет при солнечном освещении низкое сопротивление, а в темноте - высокое. Он образует часть резистивного делителя напряжения, непосредственно возбуждающего затвор транзистора (нагрузка делителя по постоянному току отсутствует!). Освещение включается, когда напряжение на затворе достигает величины, обеспечивающей ток стока, достаточный для включения реле. Внимательный читатель может заметить, что эта схема не особенно точна и стабильна: тут все в порядке, поскольку сопротивление фоторезистора при наступлении темноты изменяется колоссальным образом (скажем, с 10 кОм до 10 МОм). При этом малая точность и стабильность порога означает лишь то, что свет может включиться несколькими минутами раньше или позже. Заметим, что в течение времени, пока смещение затвора медленно нарастает, превысив пороговое значение, на МОП - транзисторе будет рассеиваться некоторая мощность, так как при этом он работает в линейном режиме. Эту проблему устраняет схема на рис. 3.73,б, где пара каскадно включенных МОП - транзисторов обеспечивает намного более высокий коэффициент усиления, чему способствует также некоторая положительная обратная связь через резистор 10 МОм; этот последний заставляет схему при достижении порога регенеративным образом опрокидываться.

Рис. 3.73. Мощные переключатели, работающие от окружающего освещения.
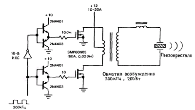
На рис. 3.74 дана реально работающая схема на мощном МОП - транзисторе - 200 - ваттный усилитель для возбуждения погруженного в воду электрического преобразователя с частотой 200 кГц. Здесь мы использовали пару больших n- канальных МОП - транзисторов, включающихся и выключающихся попеременно, так что в первичной обмотке (высокочастотного) трансформатора создается сигнал возбуждения переменного тока. Биполярные двухтактные схемы возбуждения затворов с небольшими резисторами в цепях затворов необходимы для того, чтобы исключить емкостную нагрузку, так как МОП - транзисторы должны полностью включаться за время несколько меньше 1 мкс.

Рис. 3.74 Мощный возбудитель пьезокристалла на МОП - транзисторах.
И наконец, на рис. 3.75 мы представили пример линейной схемы на мощных МОП - транзисторах. Керамические пьезоэлектрические преобразователи часто используются в оптических системах для осуществления небольших управляемых перемещений, например, в адаптивной оптике можно применить пьезоэлектрически управляемое «эластичное зеркало» для компенсации локальных изменений коэффициента преломления атмосферы. Пьезопреобразователи прекрасно ведут себя в эксплуатации благодаря своей высокой износостойкости. К несчастью, чтобы вызвать в них заметные перемещения, требуется напряжение не ниже киловольта. Кроме того, они имеют очень высокую емкость (типичное значение 0,01 мкФ и более) и механический резонанс в килогерпевом диапазоне, а потому как нагрузка они отвратительны. Нам требовалось множество таких силовых усилителей, которые по тем или иным причинам обошлись бы нам по несколько тысяч долларов каждый, если бы мы их покупали. Мы решили свои проблемы представленной здесь схемой. BUZ-50 В - это недорогой 4 долл.) МОП - транзистор, хорошо подходящий для работы при 1 кВ и 2 А. Первый транзистор - инвертирующий усилитель с общим истоком, возбуждающий истоковый повторитель. На n-p-n - транзисторе собран токовый ограничитель; это может быть низковольтное устройство, поскольку он привязан к потенциалу выхода и плавает вместе с ним. У этой схемы есть одна не бросающаяся в глаза особенность - по сути это пушпульная схема, хотя она и выглядит как однополярная. Необходим достаточно большой ток (определите, какой величины?), чтобы обеспечить «накачку» 10000 пФ со скоростью где-то около 2 В/мкс; выходной транзистор может обеспечить подачу такого тока, однако резистор в нижнем плече не обеспечит его отвод (вернитесь к разд. 2.15, где мы мотивировали необходимость пушпульной схемы для решения подобной же проблемы). В данной схеме выходной транзистор обеспечивает второй такт (прием тока) через диод, включенный между истоком и затвором! Остальная часть схемы обеспечивает обратную связь (с помощью ОУ) - тема, которую мы запретили себе трогать до следующей главы; в данном случае магическая обратная связь делает всю схему в целом линейной (100 В выхода на 1 В входа), тогда как в ее отсутствие выходное напряжение зависело бы от (нелинейной) характеристики Iс - Uзи входного транзистора.

Рис. 3.75. Возбудитель пьезокристалла малой мощности на 1 кВ.