Подробный анализ работы операционных усилителей
Подробный анализ работы операционных усилителей
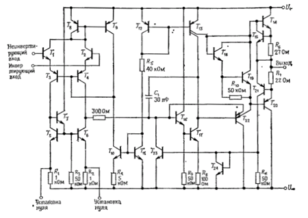
На рис. 4.28 показана схема широко распространенного интегрального ОУ типа 411. Эта схема относительно незамысловата, если рассматривать ее с точки зрения транзисторных схем, которым была священа предыдущая глава. Она имеет дифференциальный входной каскад с нагрузкой в виде токового зеркала, далее подключен каскад с общим эмиттером на транзисторах n-p-n - типа (который так-же имеет активную нагрузку), обеспечивающий большую часть усиления по напряжению. К эмиттерному повторителю p-n-p - типа подключен выходной каскад, представляющий собой двухтактный эмиттерный повторитель, в состав которого входит схема ограничения тока. Эта схема является типичной для многих ОУ, выпускаемых промышленностью в настоящее время. Для многих задач характеристики таких ОУ близки к идеальным. А сейчас мы рассмотрим, в какой степени реальные ОУ отличаются от идеальных, как это учесть при разработке схем и что делать с этими отличиями.

Рис. 4.28. Принципиальная схема наиболее широко используемого ОУ типа 741 (фирма Fairchild Camera and Instrument Corp.).
4.11. Отличие характеристик идеального ОУ от реального
Идеальный операционный усилитель имеет следующие характеристики:
1. Входной импеданс (и для дифференциального, и для синфазного сигнала) равен бесконечности, а входные токи - нулю.
2. Выходной импеданс (при разомкнутой ОС) равен нулю.
3. Коэффициент усиления по напряжению равен бесконечности.
4. Коэффициент усиления синфазного сигнала равен нулю.
5. Выходное напряжение равно нулю, когда напряжение на обоих входах одинаково (напряжение сдвига равно нулю).
6. Выходное напряжение может изменяться мгновенно (бесконечная скорость нарастания).
Перечисленные характеристики не зависят от температуры и изменении напряжения питания.
Входной ток. Небольшой ток, называемый входным током смещения, Iсм, втекает во входные зажимы (или вытекает, в зависимости от типа ОУ). Этот ток равен половине суммы входных токов, измеренных при соединении входов между собой (два входных тока примерно равны между собой и представляют собой просто базовые токи входных транзисторов). Для операционного усилителя типа 411, на входе которого используются полевые транзисторы с p-n - переходом, типичным значением тока смещения является 50 пА при комнатной температуре (и 2 нА при температуре 70°С). В то же время для операционного усилителя со входами на биполярных транзисторах, например типа ОР-27, типичным значением тока смещения является 15 нА с небольшими колебаниями в зависимости от температуры. По грубой оценке для операционных усилителей со входами на биполярных транзисторах тока смещения оцениваются десятыми долями наноампер, а для операционных усилителей со входами на полевых транзисторах - десятыми долями пикоампер (т.е. в 1000 раз меньше). В общем, если вы имеете дело с операционным усилителем на полевых транзисторах, можете пренебречь входным током; с операционным усилителем на биполярных транзисторах так поступать нельзя.
Роль входного тока смещения состоит в том, что он создает падение напряжения на резисторах цепей обратной связи и смещения, а также на сопротивлении источника сигнала. От того, насколько малы сопротивления этих резисторов, зависит влияние этого тока на параметры вашей схемы по постоянному току и отклонения выходного напряжения. Характер этой зависимости скоро станет вам ясен.
Промышленность выпускает операционные усилители с входными токами смешения порядка наноампер и ниже для схем со входами на биполярных транзисторах и порядка нескольких пикоампер (10-6 мкА) для схем со входами на полевых транзисторах. Самые малые токи смешения имеют схема с транзисторами Дарлингтона со сверхбольшим значением коэффициента β типа LM11 (максимальный входной ток равен 50 пА), схема типа AD549 (входной ток равен 0,06 пА) и схема с полевыми МОП - транзисторами типа ICH8500 (входной ток равен 0,01 пА). Как правило, транзисторные ОУ, предназначенные для использования в системах с высоким быстродействием, имеют большие токи смещения.
Входной ток сдвига. Входным током сдвига называют разность двух входных токов. В отличие от входного тока смещения ток сдвига Iсдв обусловлен отклонениями в технологическом процессе изготовления ОУ, так как в отсутствие таких отклонений токи смешения на двух симметричных входах были бы одинаковы. В результате даже при наличии на входах источников с одинаковыми сопротивлениями падения напряжения на входах ОУ будут разными и, следовательно, между входами будет существовать разность напряжений. Немного позже вы увидите, как это учитывают при разработке схем.
Обычно ток сдвига составляет примерно одну десятую часть тока смешения. Для операционного усилителя типа 411 типичным является значение Iсдв = 25 пА.
Входной импеданс. Входной импеданс определяется входным сопротивлением для дифференциального сигнала (импеданс со стороны одного из входов при заземлении другого), которое обычно значительно меньше, чем сопротивление для синфазного сигнала (типичный входной каскад выглядит как дифференциальный усилитель с источником тока). Для операционного усилителя типа 411 со входом на полевом транзисторе входное сопротивление равно примерно 1012 Ом, а для операционных усилителей со входами на биполярных транзисторах, например типа 741 - составляет около 2 МОм. В связи с тем что отрицательной обратной связи присущ эффект самопроизвольной установки входов (отрицательная обратная связь стремится поддерживать на обоих входах одинаковое напряжение и значительно уменьшает дифференциальный входной сигнал), для практики Zвх имеет достаточно большие значения и не является столь лимитирующим параметром, как входной ток смещения.
Входной диапазон синфазного сигнала. Для того чтобы операционный усилитель работал правильно, напряжение на его входах должно находиться в пределах определенного диапазона значений, который обычно не превышает полного диапазона напряжения питания. Если напряжение на входах выходит за пределы этого диапазона, то коэффициент усиления ОУ может резко измениться и даже поменять знак. Для операционного усилителя типа 411, использующего источники + 15 В, входной диапазон синфазного сигнала определяется как минимум значениями + 11 В. Однако фирма - изготовитель утверждает, что схема типа 411 будет работать и в том, случае, когда входной диапазон синфазного сигнала будет ограничен сверху положительным питающим напряжением, при этом, правда, существенно ухудшатся характеристики. Если напряжение на одном из входов ограничить отрицательным питающим напряжением, то последствия такой работы ОУ могут быть сокрушительными: возможен поворот фазы и насыщение на выходе по положительному питающему напряжению.
Существуют такие ОУ, у которых входной диапазон синфазного сигнала ограничен снизу отрицательным питающим напряжением, например ОУ типа LM358 (хороший сдвоенный ОУ), а также ОУ типа LM10, СА3440 или ОР-22, или ограничен сверху положительным питающим напряжением, например ОУ типа 301. ОР-41 или серия интегральных схем 355. Кроме рабочего входного диапазона синфазного сигнала, определяются максимально допустимые входные напряжения, при превышении которых происходит разрушение схемы. Для операционных усилителей типа 411 это ± 15 В (при этом не допускается превышение отрицательного питающего напряжения, если оно оказывается меньше указанного предельного значения).
Входной диапазон дифференциального сигнала. Для некоторых операционных усилителей допустимое напряжение между входами ограничено такими малыми значениями, как например, ±0,5 В. правда, для большинства схем допустимые дифференциальные входные сигналы могут достигать значения напряжения питания. Превышение заданного максимума может вызвать ухудшение характеристик или разрушение схемы операционного усилителя.
Выходное сопротивление; зависимость размаха выходного напряжения от сопротивления нагрузки. Выходное сопротивление Rвых - это собственное выходное сопротивление ОУ без обратной связи. Для операционного усилителя типа 411 оно равно приблизительно 40 Ом, а для некоторых маломощных ОУ оно может достигать нескольких тысяч ом (см. рис. 7.16). Обратная связь делает выходное сопротивление пренебрежимо малым (или очень увеличивает его в случае обратной связи по току); поэтому большое значение имеет максимально допустимый выходной ток, равный, как правило, примерно 20 мА. Часто зависимость размаха выходного напряжения Uвых.разм от сопротивления нагрузки изображают в виде графика, а иногда просто приводят несколько значений для типичных сопротивлений нагрузки. Многие операционные усилители обладают неодинаковыми (асимметричными) возможностями по управлению последующим каскадом, т.е. они потребляют больше тока, чем производят (или наоборот). Для операционного усилителя типа 411 возможный размах выходного напряжения на 2 В меньше, чем диапазон, определяемый значениями Uкк и Uээ на нагрузке с сопротивлением более чем 2 кОм. Если сопротивление нагрузки намного меньше, чем 2 кОм. то размах будет небольшим. Для некоторых ОУ размах выходного напряжения ограблен источником отрицательного напряжения (например, ОУ типа СА3130, 3160, ALD1701 и ICL761x). Замечательной схеме LM10 на биполярных транзисторах также присуще это свойство, но без ограничений по диапазону питающего напряжения, как в операционном усилителе с выходами на МОП - транзисторах (обычно это ± 8 В максимум).
Коэффициент усиления по напряжению и фазовый сдвиг. Обычно коэффициент усиления по напряжению AV0 для постоянного тока лежит в пределах от 10000 до 100000 (часто его определяют в децибелах), он уменьшается с ростом частоты, и на частоте, лежащей в пределах от 1 до 10 МГц (ее обозначают ƒср), коэффициент усиления уменьшается до единицы. Обычно строят график зависимости коэффициента усиления по напряжению при разомкнутой цепи обратной связи от частоты. Такой график, построенный для операционного усилителя с внутренней коррекцией, показывает, что спад усиления с наклоном 6 дБ октава начинается на достаточно низкой частоте (для ОУ типа 411 - на частоте около 10 Гц); такая зависимость создается намеренно, как вы узнаете из разд. 4.32, - тем самым обеспечивается стабильность работы ОУ. Спад характеристики (такой же, как у простого фильтра низких частот) приводит к тому, что на всех частотах выше сопрягающей частоты между входом и выходом (при разомкнутой цепи обратной связи) существует постоянный сдвиг фазы, равный 90°, увеличивающийся до 120 - 160°, по мере того как коэффициент усиления приближается к единице. Сдвиг фаз на 180° в момент равенства коэффициента усиления единице приводит к появлению положительной обратной связи (автоколебаниям;, поэтому разность между фазовым сдвигом на частоте ƒср и 180° называют «запасом по фазе».
Входное напряжение сдвига. Отклонения, возникающие в процессе изготовления операционных усилителей, приводят к тому, что входные каскады ОУ имеют некоторую разбалансировку. Если при нулевом входном сигнале входы ОУ соединить между собой, то выход схемы насытится, и выходное напряжение будет равно либо Uкк, либо Uээ (заранее предсказать значения нельзя). Разность входных напряжений, необходимая для того, чтобы выходное напряжение стало равно нулю, называют входным напряжением сдвига, Uсдв (представим себе, что к одному из входов последовательно подключена батарея с таким напряжением). Обычно в операционном усилителе бывает предусмотрена возможность уменьшения входного напряжения сдвига до нуля (настройка нуля). Для ОУ типа 411 между контактами 1 и 5 следует включить потенциометр на 10 кОм, его движок должен быть подключен к источнику Uээ.
Для точных систем не меньшее значение, чем сам сдвиг, имеет дрейф входного напряжения сдвига под влиянием температуры и времени, так как начальный сдвиг можно сделать равным нулю. Для операционного усилителя типа 411 типичным является напряжение сдвига, равное 0,8 мВ (максимальное значение 2 мВ) и коэффициент, определяющий дрейф сдвига под влиянием температуры, равный 7 мкВ/°С. Коэффициент, определяющий дрейф сдвига под влиянием времени, изготовители обычно не оговаривают. Для прецизионного операционного усилителя типа ОР-77 с помощью лазерных методов подгонки напряжение сдвига устанавливают не превышающим 10 мкВ, температурный коэффициент напряжения сдвига (ТКНсдв) для этой схемы равен 0,2 мкВ/°С, а временной дрейф определяется коэффициентом 0.2 мкВ/мес.
Скорость нарастания. «Компенсационная» емкость операционного усилителя (о ней пойдет речь в разд. 4.32) и небольшие внутренние токи ограничивают скорость изменения выходного напряжения даже при условии большого разбаланса входов. Предельную скорость изменения выходного напряжения обычно называют скоростью нарастания. Для ОУ типа 411 она равна 15 В мкс. у маломощного ОУ скорость нарастания обычно не превышает 1 В мке, быстродействующий ОУ может иметь скорость нарастания порядка 100 В/мкс, а для сверхбыстрого буфера типа LH0063C скорость нарастания составляет 6000 В/мкс. Скорость нарастания ограничивает амплитуду неискаженного синусоидального выходного сигнала при превышении некоторой критической частоты (частоты, на которой для получения полного размаха выходного напряжения скорость нарастания ОУ должна быть максимальной, рис. 4.29), тем самым объясняется введение в спецификации «графика зависимости размаха выходного напряжения от частоты». Для синусоидального сигнала, частота которого равна ƒ герц, а амплитуда - А вольт, минимальная скорость нарастания должна составлять 2πAF вольт в 1 с.

Рис. 4.29. Искажение, обусловленное скоростью нарастания.
Для операционных усилителей с внешней коррекцией скорость нарастания зависит от используемой схемы коррекции. В общем, коррекции, предназначенной для схем с единичным усилением, соответствует самая малая скорость нарастания; она увеличивается примерно в 30 раз при коррекции 100 - кратного усиления. Подробнее мы рассмотрим этот вопрос в разд. 4.32.
Влияние температуры. Все рассмотренные выше параметры зависят от температуры. Однако это обычно не влияет на работу схемы, так как, например, небольшие изменения коэффициента усиления почти полностью компенсирует обратная связь. Более того, изменение этих параметров под влиянием температуры, как правило, невелико по сравнению с их изменением от образца к образцу.
Исключение составляют входное напряжение сдвига и входной ток сдвига. Их зависимость от температуры сказывается в появлении дрейфа выходного напряжения после того, как с помощью регулировки входные сдвиги были сведены практически к нулю. Для прецизионных систем следует использовать так называемые «измерительные» усилители, имеющие малый дрейф. У таких усилителей для уменьшения пагубного влияния градиента температуры, возникающего в схеме, выходной каскад подключают к внешней нагрузке с сопротивлением не менее 10 кОм. К этому вопросу мы вернехмся в гл. 7.
Для полноты изложения следует упомянуть, что на характеристики ОУ накладывают ограничения такие параметры, как коэффициент ослабления синфазных сигналов (КОСС), коэффициент ослабления влияния источника напряжения питания (КОНП), шумовое входное напряжение и шумовой ток (eш, iш) и переходные искажения на выходе. Эти параметры следует учитывать только в прецизионных схемах и в усилителях с низким уровнем шумов, которые мы рассмотрим в гл. 7.
Подробный анализ работы некоторых схем на операционных усилителях