Подробный анализ работы некоторых схем на операционных усилителях
Подробный анализ работы некоторых схем на операционных усилителях
На работу представленных ниже схем существенно влияют присущие операционным усилителям ограничения; рассмотрим их более подробно, чем остальные схемы.
4.14. Логарифмический усилитель
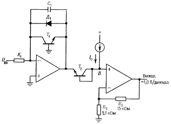
В схеме, представленной на рис. 4.35, логарифмическая зависимость напряжения Uбэ от тока Iк используется для получения выходного напряжения, пропорционального логарифму положительного входного напряжения. Благодаря потенциальному заземлению инвертирующего входа резистор R1 преобразует напряжение Uвх в ток. Этот ток протекает через транзистор T1 и создает на его эмиттере потенциал, который, согласно уравнению Эберса-Молла, на величину падения напряжения Uбэ ниже потенциала земли. Транзистор Т2, который работает при фиксированном токе и обеспечивает корректирующее напряжение, равное по величине падению напряжения на диоде, служит для температурной компенсации. Источник тока (роль которого может выполнять резистор, так как потенциал точки В отличается от потенциала земли на несколько десятых долей вольта) задает входной ток, служащий для установки выходного напряжения на нуль. Второй операционный усилитель является не инвертирующим, его коэффициент усиления по напряжению должен быть равен приблизительно 16, для того чтобы напряжение на выходе изменялось в отношении - 1.0 В на декаду входного тока (напомним, что напряжение Uбэ увеличивается в отношении 60 мВ на декаду коллекторного тока).

Рис. 4.35. Логарифмический преобразователь. Транзисторы Т1 и Т2 образуют монолитную согласованную пару.
Еще несколько деталей: если базу транзистора Т2 соединить с его коллектором, то базовый ток будет создавать ошибку (дело в том. что ток Iк связан точной экспоненциальной зависимостью с напряжением Uбэ). В этом схеме благодаря потенциальному заземлению напряжение на базе равно напряжению на коллекторе, однако базовый ток ошибку не создает. В качестве T1 и Т2 следует использовать согласованную пару транзисторов (лучше всего взять согласованную монолитную пару типа LM394 или МАТ-01). Такая схема обеспечивает точную логарифмическую зависимость выходного напряжения от входного тока в пределах семи или более декад (приблизительно от 1 нА до 10 мА) при условии, что транзисторы имеют небольшие токи утечки, а ОУ - малый входной ток смешения. Операционный усилитель типа 741, в котором ток смешения равен 80 нА, для этой схемы не подходит; для получения линейной характеристики в пределах семи декад обычно используют ОУ с полевыми транзисторами на входах, например ОУ типа 411. Кроме того, для получения хорошей характеристики при малых входных токах входной ОУ следует точно настроить на нуль сдвига. Дело в том, что при токах, близких к нижнему предельному значению, напряжение Uвх может составлять всего несколько десятков микровольт. Лучше всего применить в этой схеме источник тока на входе и вообще не использовать резистор R1.
Конденсатор С1 служит для частотной стабилизации при включении обратной связи, так как усиление по напряжению в контуре ОС определяет транзистор Т1. Диод Д1 предотвращает пробой и разрушение перехода база-эмиттер транзистора Т1 в случае появления отрицательного напряжения на входе; это необходимо, так как транзистор Т1 не обеспечивает цепь обратной связи при положительном выходном напряжении операционного усилителя. Обе эти проблемы можно устранить, если транзистор Т1 включить как диод, т. е. соединить его базу с коллектором.
Температурная компенсация усиления. Транзистор Т2 компенсирует изменения падения напряжения Uбэ в транзисторе Т1, связанные с изменением температуры окружающей среды, однако изменение наклона графика зависимости напряжения Uбэ от тока Iк не компенсируется. В разд. 2.10 мы установили, что зависимость «60 мВ/декада» пропорциональна абсолютной температуре. Выходное напряжение в нашей схеме иллюстрируется графиком, представленным на рис. 4.36. Идеальная компенсация обеспечивается в том случае. когда входной ток равен I0 - коллекторному току транзистора Т2. Изменение температуры на 30°С вызывает изменение угла наклона графика на 10% и сопровождается появлением соответствующей ошибки в выходном напряжении. Единственный выход из положения состоит в том, чтобы заменить резистор R2 последовательным соединением обычного резистора и резистора с положительным температурным коэффициентом. Зная температурный коэффициент резистора (например, температурный коэффициент резистора типа TG1/8 фирмы Texas Instruments равен + 0,67%/°С), можно определить сопротивление обычного резистора, который при последовательном соединении обеспечит идеальную компенсацию. Например, к только что упомянутому резистору типа TG1/8 с сопротивлением 2,7 кОм следует последовательно подключить резистор с сопротивлением 2,4 кОм.

Рис. 4.36.
Промышленность выпускает несколько интегральных логарифмических преобразователей. Они обладают очень хорошими характеристиками и имеют внутреннюю температурную компенсацию Среди фирм - изготовителей назовем Analog Devices, Burr-Brown Philbnck, Intersi и National Semiconductor.
Упражнение 4.7. Дополните схему логарифмического преобразователя следующими элементами: а) внешним источником входного тока; б) цепью температурной компенсации с использованием резистора типа TG1/8 (с температурным коэффициентом равным - 0,67%°С) Подберите компоненты таким образом, чтобы относительное изменение выходного напряжения составляло Uвых = + 1 В на декаду. Предусмотрите возможность управления выходным сдвигом, которая позволяла бы при любом входном токе устанавливать нулевое значение для Uвых (путем смежная инвертирующего усилителя, а не за счет регулировки тока I0).