Подробный анализ работы некоторых схем на операционных усилителях
4.15. Активный пиковый детектор
Во многих практических случаях требуется определить пиковое значение входного колебания. В простейшем случае для этой цели можно использовать диод и конденсатор. Наибольшее значение входного колебания заряжает конденсатор, который сохраняет заряд до тех пор, пока диод смещен в обратном направлении.
Этот метод имеет серьезные недостатки. Входной импеданс является переменной величиной, и в момент пиков входного колебания он очень мал. Кроме того, из-за падения напряжения на диоде эта схема нечувствительна к пикам, меньшим 0,6 В, а для больших пиков она дает ошибку (на величину падения напряжения на диоде). Более того, падение напряжения на диоде зависит от температуры и протекающего через диод тока, а это значит, что погрешность схемы зависит от температуры окружающей среды и скорости изменения выходного напряжения; напомним, что I = C(dU/dt). Использование на входе эмиттерного повторителя позволяет избавиться только от первого из перечисленных недостатков.

Рис. 4.38. Пиковый детектор на основе ОУ.
На рис. 4.38 показана улучшенная схема, в которой используется обратная связь. Если напряжение обратной связи снимать с конденсатора, то падение напряжения на диоде не создаст никаких проблем. На рис. 4.39 представлен возможный вид выходного колебания.

Рис. 4.39.
Ограничения, присущие операционному усилителю, сказываются на этой схеме двояко: а) Конечная скорость нарастания ОУ порождает проблемы даже для относительно медленно меняющихся входных сигналов. Для большей ясности отметим, что выход ОУ попадает в отрицательное насыщение, когда вход усилителя имеет менее положительный потенциал, чем выход (постарайтесь изобразить напряжение ОУ в виде графика; не забудьте о прямом падении напряжения на диоде). Итак, выход ОУ должен стремиться к величине выходного напряжения (плюс падение напряжения на диоде) тогда, когда входной сигнал начинает превышать уровень выходного. При скорости нарастания S это можно грубо описать выражением (Uвых - U- )/S, где U- - отрицательное напряжение питания, Uвых - выходное напряжение, б) Входной ток смещения вызывает медленный разряд конденсатора (или его заряд в зависимости от знака смещения). Это явление называют иногда «утечкой заряда» и для того, чтобы избежать его, лучше всего использовать ОУ с очень малым током смещения. По той же причине и диод следует подбирать таким образом, чтобы он имел малую утечку (например, можно использовать диод типа FJT1100, обратный ток которого не превышает 1 пА при напряжении 20 В, или «полевой диод» типа PAD-1 фирмы Siliconix или типа ID 101 фирмы Intersil); выходные каскады ОУ должны иметь больший импеданс (лучше всего использовать ОУ на полевых транзисторах или ОУ со входами на полевых транзисторах, в) Максимальный выходной ток ОУ ограничивает скорость изменения напряжения на конденсаторе, иначе говоря, скорость, с которой сигнал на выходе отслеживает изменение сигнала на входе. Поэтому при выборе конденсатора приходится идти на компромисс между скоростью утечки заряда и скоростью Нарастания выходного напряжения.
Пусть, например, в этой схеме использован ОУ типа 741 (такой выбор нельзя назвать удачным из-за большого тока смещения, который имеет этот усилитель), тогда конденсатор емкостью 1 мкф будет иметь утечку заряда dU/dt = Iсм/С = 0,08 В/с, а возможная скорость изменения напряжения на выходе составит всего dU/dt = Iвых/С = 0,02 В/мкс. Эта максимальная скорость значительно меньше, чем скорость нарастания ОУ, равная 0,5 В/мкс, так как она ограничена максимальным выходным током, равным 20 мА, который заряжает конденсатор емкостью 1 мкФ. Если уменьшить емкость, то можно получить большую скорость нарастания на выходе за счет большой утечки заряда. С практической точки зрения в качестве входного усилителя мощности и выходного повторителя гораздо лучше выбрать ОУ типа LF355 со входами на полевых транзисторах (ток смещения равен 30 пА, выходной ток - 20 мА) и взять конденсатор, имеющий емкость С = 0,01 мкФ. При таком сочетании компонентов утечка будет составлять всего 0,006 В/с, а скорость нарастания для схемы в целом будет равна 2 В/мкс. Еще лучше характеристики получатся, если взять ОУ на полевых транзисторах типа ОРА111 или AD549, для которых входной ток не превышает 1 пА. Характеристики схемы может ухудшить утечка самого конденсатора, даже если используются очень высококачественные конденсаторы, например полистироловые или поликарбонатные (см. разд. 7.05.).
Схемные средства устранения влияния утечки диода. Очень часто разумно построенная схема помогает разрешить проблемы, создаваемые отклонениями схемных компонентов от идеальных Такой способ преодоления трудностей, с одной стороны, доставляет удовольствие разработчику, а с другой - дает экономический эффект. Рассмотрим здесь некоторые примеры (этим вопросам посвящена гл. 7).
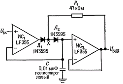
Допустим, нам нужен высококачественный пиковый детектор, обладающий максимальным отношением скорости нарастания на выходе схемы к спаду вершины импульса. Если в схеме пикового детектора использованы ОУ с самыми малыми входными токами (в некоторых ОУ ток смешения равен всего 0,01 пА), то спад вершины импульса будет определяться утечкой диода, так как токи утечки самых хороших диодов (см. табл. 1.1) превышают столь малые токи смещения ОУ. На рис. 4.40 показана разумно составленная схема. Как и прежде, напряжение на конденсаторе повторяет входное колебание на интервале его увеличения: интегральная схема ИС1 заряжает конденсатор через оба диода, а выходное напряжение схемы ИС2 не оказывает на этот процесс никакого влияния. Когда значение входного напряжения становится меньше пикового, ИС1 переходит в режим насыщения, а ИС2 поддерживает напряжение в точке X равным напряжению на конденсаторе и полностью устраняет утечку в диоде Д2. Небольшой ток утечки Диода Д1 протекает через резистор R1 и создает на нем пренебрежимо малое падение напряжения. Безусловно, оба ОУ должны иметь очень малые токи смещения. Неплохо остановить свой выбор на ОУ типа ОРАН 1В в котором высокая точность Uсм = 250 мкВ, максимальное значение) сочетается с небольшим входным током (1 пА, максимальное значение). Эта схема является аналогом схемы защиты, используемой для высокоомных или малосигнальных измерений.

Рис. 4.40.
Отметим, что входные ОУ в рассмотренных схемах пиковых детекторов большую часть времени находятся в режиме отрицательного насыщения и выходят из него, только при условии, что уровень сигнала на входе превысил пиковое напряжение, сохраненное конденсатором. Однако, судя по схеме активного выпрямителя (разд. 4.10), выход из насыщения может занять существенное время (например, для схемы типа LF411 он составляет 1 - 2 мкс). В связи с этим может получиться так, что круг ваших интересов будет ограничен только операционными усилителями с высокой скоростью нарастания.
Сброс пикового детектора. На практике обычно желательно тем или иным способом производить сброс выхода пикового детектора. Один из способов состоит в подключении к выходу схемы резистора, благодаря которому напряжение на выходе затухает с постоянной времени RC. При этом схема «запоминает» только последние пиковые значения. Более совершенный способ состоит в подключении к конденсатору С транзисторного переключателя; выход схемы сбрасывается в нуль за счет поданного на базу короткого импульса. Как показано на рис. 4.38 к конденсатору можно подключить n- канальный полевой МОП - транзистор; в тот момент, когда потенциал затвора становится положительным, конденсатор сбрасывается в нуль.