4.18. Схема выделения модуля абсолютного значения сигнала
Схема, показанная на рис. 4.45, позволяет получать на выходе положительное напряжение, равное абсолютной величине входного сигнала; она представляет собой двухполупериодный выпрямитель. Как обычно, операционные усилители с цепью обратной связи устраняют влияние падений напряжения на диодах, характерное для пассивного выпрямителя.

Рис. 4.45. Активный двухполупериодный выпрямитель.
Упражнение 4.9. Объясните, как работает схема, показанная на рис. 4.45. Подсказка: сначала на вход нужно подать положительное напряжение и посмотреть, что будет, а затем - отрицательное напряжение.
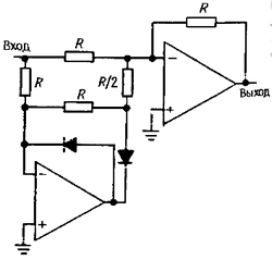
На рис. 4.46 показана еще одна схема определения абсолютного значения. Она представляет собой сочетание вспомогательного инвертора (ИС1) и активного ограничителя (ИС2). При положительных уровнях входного напряжения ограничитель не влияет на работу схемы, его выход находится в насыщении, и в результате ИС1 работает как инвертор с единичным коэффициентом усиления. Таким образом, выходное напряжение по абсолютному значению равно входному. При отрицательных уровнях входного напряжения ограничитель поддерживает в точке X напряжение, равное потенциалу земли, и при этом ИС1 работает как инвертор с единичным коэффициентом усиления. Таким образом выходное напряжение равно абсолютной величине входного напряжения. Если ИС2 запитывается от единственного источника положительного напряжения, то отпадают проблемы, связанные с конечной скоростью нарастания, так как напряжение на выходе ограничителя изменяется лишь в пределах падения напряжения на диоде. Отметим, что от резистора R3 высокая точность не требуется.

Рис. 4.46.
Работа ОУ с одним источником питания