4.20. Дифференциаторы
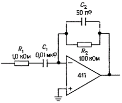
Дифференциаторы подобны интеграторам, в них только меняются местами резистор R и конденсатор С (рис. 4.51). Инвертирующий вход ОУ заземлен, поэтому изменение входного напряжения с некоторой скоростью вызывает появление тока I = C(dUвх/dt) а следовательно, и выходного напряжения Uвх = - RC(dUвх/dt). Дифференциаторы имеют стабилизированное смещение, неприятности создают обычно шумы и нестабильность работы на высоких частотах, что связано с большим усилением ОУ и внутренними фазовыми сдвигами. В связи с этим следует ослаблять дифференцирующие свойства схемы на некоторой максимальной частоте. Обычно для этого используют метод, который показан на рис. 4.52. Компоненты R1 и С2, с помощью которых создается спад, выбирают с учетом уровня шума и ширины полосы пропускания ОУ. На высоких частотах благодаря резистору R1 и конденсатору С2 схема начинает работать как интегратор.

Рис. 4.51.

Рис. 4.52.
Работа ОУ с одним источником питания