Некоторые типичные схемы с операционными усилителями
4.32. Схема измерения тока в нагрузке
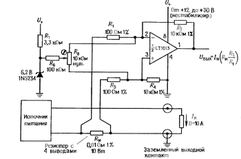
В схеме, представленной на рис. 4.79, выходное напряжение пропорционально току в нагрузке. Нагрузка используется в стабилизаторах тока, измерительных схемах и в ряде других случаев. Напряжение на резисторе Rи, имеющем 4 вывода, изменяется от нуля до 0,1 В, при этом возможно появление синфазных помех, обусловленных резистивными эффектами в заземлении кабеля (обратите внимание, что источник питания на выходе заземлен). По этой причине ОУ включен как дифференциальный усилитель с коэффициентом усиления, равным 100. Напряжение сдвига регулируется с помощью внешнего резистора Rв, так как в ОУ типа LT1013 нет внутренней схемы регулировки сдвига (в ОУ типа LT1006 такая схема есть). Для регулировки можно использовать стабилитрон, который обеспечивает стабильность эталонного напряжения порядка нескольких процентов, так как при настройке схемы нужна небольшая коррекция напряжения (по крайней мере, на это надо рассчитывать). Для работы с одним источником был выбран ОУ типа 358, так как на его входах и выходе напряжение может изменяться до потенциала земли. Напряжение U+ может быть не стабилизированным, величина коэффициента ослабления влияния напряжения источника питания (КОНП) более чем достаточна и составляет в данном случае 100 дБ (типичное значение).

Рис. 4.79. Усилитель для измерения тока в цепях большой мощности.
Частотная коррекция усилителей с обратной связью