Частотная коррекция усилителей с обратной связью
4.35. Частотная характеристика цепи обратной связи
Мы предполагали до сих пор, что цепь обратной связи имеет плоскую частотную характеристику, это предположение верно в тех случаях когда в качестве цепи обратной связи используется резистивный делитель напряжения. Однако иногда возникает необходимость в модификации частотной характеристики усилителя (например, в случае дифференциатора или интегратора) или цепи обратной связи для повышения запаса устойчивости схемы. Запомните, что в таких случаях следует использовать диаграммы Боде для коэффициента передачи всей петли обратной связи, а не графики изменения коэффициента усиления усилителя при разомкнутой цепи обратной связи. Коротко говоря, в идеальном случае кривая зависимости коэффициента усиления при замкнутой цепи обратной связи от частоты должна пересекать кривую зависимости коэффициента усиления при разомкнутой цепи обратной связи под углом 6 дБ/октава. Чтобы этого достичь, очень часто, например в обычных инвертирующих и не инвертирующих усилителях, параллельно резистору обратной связи подключают небольшой конденсатор (емкостью несколько пикофарад). На рис. 4.89 дан пример такой схемы и соответствующей диаграммы Боде.

Рис. 4.89.
Если бы частотная характеристика схемы с обратной связью была горизонтальной, то усилитель находился бы на грани неустойчивости, так как в точке пересечения кривых их взаимный наклон составлял бы 12 дБ/октава. Конденсатор обеспечивает пересечение кривых под углом 6 дБ/октава и гарантирует тем самым устойчивость схемы. Особенно важно не забывать об этом при разработке дифференциаторов, так как в идеальном дифференциаторе коэффициент усиления при замкнутой цепи обратной связи нарастает с подъемом 6 дБ/октава; на некоторой промежуточной частоте необходимо ослабить дифференцирующие свойства схемы, а на высоких частотах обеспечить спад усиления с наклоном - 6 дБ/октава. Интеграторы в этом отношении не создают никаких проблем, так как сами по себе обеспечивают спад усиления - 6 дБ/октава. Нужно очень постараться, чтобы вызвать автоколебания в интеграторе!
Коррекция, основанная на использовании эффекта Миллера, имеет то достоинство, что она нечувствительна к изменениям коэффициента усиления по напряжению с температурой или к технологическому разбросу значений коэффициента усиления: чем больше коэффициент усиления, тем в большей степени проявляется емкость обратной связи и тем сильнее смещается характеристика в область низких частот, а частота, соответствующая единичному усилению, сохраняется неизменной. При этом частота, соответствующая точке - 3 дБ, начиная с которой действует коррекция, не сохраняется постоянной, а фактически фиксируется частота. в которой характеристика пересекает ось единичного усиления (рис. 4.86).
Чему отдать предпочтение? Обычно приходится выбирать между операционным усилителем с внутренней коррекцией и без коррекции. Проще использовать скорректированные усилители, обычно их и выбирают. Прежде всего остановите свое внимание на ОУ типа LF411 с внутренней коррекцией. Если вам нужна более широкая полоса пропускания и большая скорость нарастания, то можно подобрать более быстродействующий скорректированный ОУ. Если ничего не удается подобрать и коэффициент усиления при замкнутой цепи обратной связи превышает единицу (как чаще всего и бывает), то можно использовать не скорректированный усилитель с внешним конденсатором, рекомендуемым для вашего значения коэффициента усиления.
Некоторые усилители предоставляют другую возможность: «подкорректированная» схема, не требующая никаких внешних элементов коррекции, может быть использована в схемах, для которых коэффициент усиления больше единицы. Например, для получившего широкое распространение прецизионного ОУ типа ОР-27 с низким уровнем шума (схем скорректирована для единичного усиления) существует два «подкорректированных» варианта схемы - это ОУ типа ОР-37 (минимальный коэффициент усиления равен 5), в 7 раз более быстродействующий чем скорректированный, и ОУ типа НА-5147 (минимальный коэффициент усиления равен 10), в 15 раз более быстродействующий.
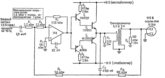
Пример: источник питания переменного тока частотой 60 Гц. Не скорректированные ОУ предоставляют возможность так изменять схемы коррекции, что легко разрешается проблема, создаваемая дополнительными фазовыми сдвигами, возникающими за счет побочных элементов цепи обратной связи. На рис. 4.90 показан наглядный пример. Это усилитель низкой частоты, предназначенный для получения напряжения переменного тока с амплитудой 115 В из синусоидального входного сигнала частотой 60 Гц (получаемого с помощью схемы, описанной в разд. 8.31). Операционный усилитель вместе с резисторами R2 и R3 образует усилитель напряжения, имеющий 100 - кратное усиление; далее он используется как усилитель с относительно небольшим коэффициентом «разомкнутого» усиления, когда вся схема охватывается общей петлей обратной связи. Выход ОУ управляет двухтактным выходным каскадом, нагруженным на первичную обмотку трансформатора. Цепь общей низкочастотной обратной связи подключается к выходу трансформатора через резистор R10 и обеспечивает получение небольших искажений и стабильного выходного напряжения при изменениях тока в нагрузке. Наличие очень больших фазовых сдвигов в трансформаторе на высоких частотах приводит к необходимости введения на высоких частотах дополнительной цепи обратной связи через конденсатор С3, подключенный к низковольтной обмотке трансформатора. Резисторы R9 и R10 выбраны так, чтобы согласовать глубину обратной связи на всех частотах. Несмотря на то что высокочастотная цепь ОС подключена непосредственно к выходу двухтактного каскада, все равно имеют место фазовые сдвиги, обусловленные реактивной нагрузкой (первичная обмотка трансформатора) на выходные транзисторы. Для того чтобы схема обладала достаточной устойчивостью даже при наличии реактивных нагрузок выхода с напряжением 115 В, в ОУ выполнена избыточная коррекция с помощью конденсатора емкостью 82 пФ (для коррекции по единичному коэффициенту усиления достаточно иметь 30 пФ), а связанное с этим сужение полосы пропускания не имеет значения - схема используется на низких частотах.

Рис. 4.90. Выходной усилитель источника питания с частотой 50 Гц.
Представленная схема является примером компромиссного решения так как в идеальном случае желательно иметь как можно большее петлевое усиление для обеспечения стабильного выходного напряжения, устойчивого к изменениям тока в нагрузке. Однако большое петлевое усиление повышает тенденцию усилителя к автоколебаниям особенно в случае использования реактивной нагрузки. Это связано с тем, что реактивная нагрузка сочетании с конечным выходным импедансом трансформатора вызывает дополнительный фазовый сдвиг в петле низкочастотной ОС. Так как данная схема предназначена для управления синхронными электродвигателями телескопа (которые представляют собой высокоиндуктивную нагрузку), коэффициент передачи петли ОС специально сделан небольшим. Зависимость выходного напряжения переменного тока от нагрузки представлена на рис. 4.91. Судя по кривой, схема обеспечивает хорошую (но не слишком высокую) стабилизацию напряжения.

Рис. 4.91.
Низкочастотные автоколебания. В усилителях с обратной связью, имеющих межкаскадные связи по переменному току, проблемы обеспечения устойчивости могут возникать и на самых низких частотах. Они бывают связаны с накоплением опережающего фазового сдвига, который может возникнуть в усилителе, состоящем из нескольких каскадов, соединенных между собой через конденсаторы. Каждый блокирующий конденсатор в сочетании с входным сопротивлением, обусловленным цепями смешения и другими подобными элементами схемы усилителя, создает опережающий фазовый сдвиг на низкочастотном участке характеристики, который на частоте, соответствующей точке - 3 дБ, равен 45°. а на более низких частотах приближается к 90°. Если цепь ОС обладает достаточным коэффициентом передачи, то в схеме могут возникнуть низкочастотные колебания, которые иногда называют шумом моторной лодки - «motorboating». В настоящее время, когда при необходимости всегда можно использовать усилители со связями по постоянному току, низкочастотные автоколебания почти никогда на практике не возникают. Тот, кто занимается электроникой давно, наверняка сталкивался с этими явлениями в прошлом.

Рис. 4.92.

Рис. 4.93.