Основные схемы включения операционных усилителей
4.07. Источники тока
На рис. 4.9 изображена схема, которая является хорошим приближением к идеальному источнику тока, без сдвига напряжения Uбэ, характерного для транзисторного источника тока. Благодаря отрицательной ОС на инвертирующем входе поддерживается напряжение Uвх под действием которого через нагрузку протекает ток I = UвхR. Основной недостаток этой схемы состоит в том, что нагрузка является «плавающей» (она не заземлена). С помощью такого источника тока нельзя, например, получить пригодный к использованию пилообразный сигнал, напряжение которого отсчитывалось бы относительно потенциала земли. Этот недостаток можно преодолеть, если, например, всю схему (источники питания и все остальное) сделать «плавающей», а нагрузку заземлить (рис. 4.10). Штриховой линией обведен рассмотренный выше источник тока с источниками питания. Резисторы R1 и R2 образуют делитель напряжения для установки тока. Чтобы этой схемы не смущал вас, напомним, что «земля» - это понятие относительное. Любую точку в схеме можно назвать «землей». Представленную схему используют для формирования токов, протекающих через заземленную нагрузку, но ее существенный недостаток в том, что управляющий вход является плавающим, это значит, что выходной ток нельзя задать (запрограммировать) с помощью входного напряжения, отсчитываемого от потенциала земли. Методы устранения этого недостатка изложены в той части гл. 6, где рассматриваются источники питания постоянного тока.

Рис. 4.9.

Рис. 4.10. Источник тока с заземленной нагрузкой и плавающим источником питания.
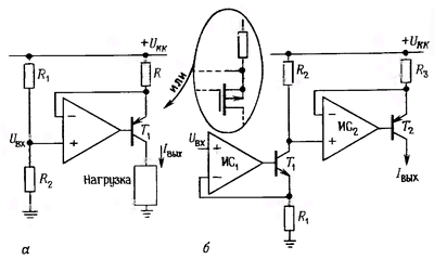
Источники тока для заземленных нагрузок. С помощью операционного усилителя и подключенного к нему транзистора можно построить простой и высококачественный источник тока для заземленной нагрузки; небольшое дополнение к схеме операционного усилителя позволяет использовать на управляющем входе напряжение, измеряемое относительно земли (рис. 4.11). В первой схеме обратная связь создает на резисторе R падение напряжения, равное Uкк - Uвх, которое в свою очередь порождает эмиттерный ток (а следовательно, и выходной ток), равный Iэ = (Uкк - Uвх)/R. При работе с этой схемой не приходится беспокоиться о напряжении Uбэ и его изменениях, связанных с изменениями температуры, Iк, Uкэ и т.п. Несовершенство этого источника тока (не будем принимать во внимание ошибки ОУ: Iсм, Uсвд) проявляется лишь в том. что небольшой базовый ток может немного изменяться в зависимости от напряжения икэ (предполагаем, что операционный усилитель не потребляет входной ток); этот недостаток - небольшая плата за возможность использования заземленной нагрузки; если в качестве транзистора Т1 использовать составной транзистор Дарлингтона, то погрешность будет существенно уменьшена. Погрешность возникает в связи с тем, что операционный усилитель стабилизирует эмиттерный ток, а в нагрузку поступает коллекторный ток. Если в этой схеме вместо биполярного использовать полевой транзистор, то проблема будет полностью решена, так как затвор полевого транзистора тока не потребляет.

Рис. 4.11. Источники тока с заземлёнными нагрузками, не требующие плавающего источника питания.
В рассматриваемой схеме выходной ток пропорционален величине, на которую напряжение, приложенное к неинвертирующему входу операционного усилителя, ниже, чем напряжение питания Uкк; иными словами, напряжение, с помощью которого программируется работа схемы, измеряется относительно напряжения питания Uкк, и все будет в порядке, если напряжение Uвх является фиксированным и формируется с помощью делителя напряжения; если же напряжение на вход должно подаваться от внешнего источника, то возможны неприятности. Этого недостатка лишена вторая схема, в которой аналогичный первый источник тока с транзистором n-p-n - типа служит для преобразования входного управляющего напряжения (измеряемого относительно земли) во входное напряжение, измеряемое относительно Uкк, для оконечного источника тока. Операционные усилители и транзисторы недороги, поэтому запомните такой совет: не раздумывая, включайте в схему дополнительные компоненты, если они позволяют улучшить ее работу и упрощают разработку.
Упражнение 4.1. Для послелней схемы определите выходной ток для заданного входного напряжения Uвх.
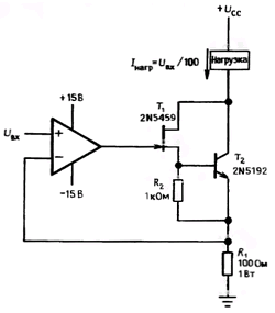
На рис. 4.12 представлен интересный вариант схемы источника тока на основе ОУ и транзисторов. Преимущество этой схемы состоит в том, что базовый ток, приводящий к ошибке в случае использования полевых транзисторов, здесь равен нулю, выходной ток не ограничивается значением Iси(вкл). В этой схеме (фактически - это не источник, а потребитель тока) транзистор Т2 начинает проводить когда через транзистор Т1 протекает ток стока величиной приблизительно 0,6 мА. При минимальном значении Iси для Т1 равном 4 мА, и подходящем значением β для Т2 величина тока, протекающего через нагрузку, может достигать 100 мА и более (для получения больших токов транзистор Т2 можно заменить транзистором Дарлингтона, при этом нужно соответственно уменьшить R1. В данном схеме были использованы полевые транзисторы с p-n - переходом, но еще лучше было бы использовать полевые МОП - транзисторы, так как для ОУ на полевых транзисторах с p-n - переходом требуется расщепленный источник питания, обеспечивающий диапазон напряжения на затворе, достаточный для перехода транзистора в режим отсечки. Ничего не стоит с помощью простого мощного полевого МОП - транзистора (МОП - структура с V-образной канавкой) получить ток по-больше, однако мощным полевым транзисторам присущи большие межэлектродные емкости, а представленная здесь гибридная схема как раз и позволяет при одолеть связанные с этим проблемы.

Рис. 4.12. Источник тока на полевых/биполярных транзисторах, предназначенный для больших токов.
Источник тока Хауленда. На рис. 4.13 показан красивый учебный источник тока. Если резисторы подобраны таким образом, что выполняется соотношение R3/R2 = R4/R1 - то можно показать, что справедливо равенство: Iн = - Uвх/R2.

Рис. 4.13. Источник тока Хауленда.
Упражнение 4.2. Покажите, что приведенное выше равенство справедливо.
Эта схема всем хороша, кроме одного резисторы должны быть точно согласованы, иначе источник тока будет далек от совершенства. Но даже при выполнении этого условия определенные ограничения накладывает коэффициент КОСС операционного усилителя. При больших выходных токах резисторы должны быть не большими, тем самым ограничивается выходной диапазон. Кроме того, на высоких частотах (где, как мы скоро узнаем, усиление в цепи обратной связи невелико) выходной импеданс может существенно уменьшаться - от требуемого бесконечного значения до всего лишь нескольких сотен ом (что соответствует выходному импедансу ОУ с разомкнутой обратной связью). Хоть эта схема и хороша с виду на практике ее используют редко.
Калейдоскоп схем на операционных усилителях