5.13. Релаксационные генераторы
Очень простой генератор можно получить следующим образом: будем заряжать конденсатор через резистор (или источник тока), а затем, когда напряжение достигнет некоторого порогового значения, быстро его разрядим и начнем цикл сначала. С другой стороны, это можно сделать с помощью внешней цепи, обеспечивающей изменения полярности тока заряда при достижении некоторого порогового напряжения; следовательно, будут генерироваться колебания треугольной формы, а не пилообразные. Генераторы, построенные на этом принципе, известны под названием «релаксационные генераторы». Они просты и недороги и при умелом проектировании могут обеспечивать удовлетворительную стабильность по частоте.
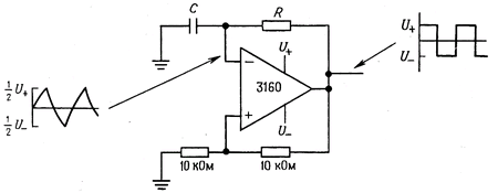
Раньше для создания релаксационных генераторов применялись устройства с отрицательным сопротивлением, такие, как однопереходные транзисторы или неоновые лампы, теперь предпочитают ОУ или специальные интегральные схемы таймеров. На рис. 5.29 показан классический релаксационный RС-генератор. Работает он просто: допустим, что при начальном включении питания выходной сигнал ОУ выходит на положительное насыщение (каким образом это произойдет - неважно). Конденсатор начинает заряжаться до напряжения U+ с постоянной времени, равной RC. Когда напряжение на конденсаторе достигнет половины напряжения источника питания, ОУ переключается в состояние отрицательного насыщения (он включен как триггер Шмитта) и конденсатор начинает разряжаться до U- с той же самой постоянной времени. Этот цикл повторяется бесконечно, с периодом 2,2 RC, который не зависит от напряжения источника питания. Выберем ОУ с КМОП выходным каскадом (см. разд. 4.11 и 4.12), поскольку насыщение его выходных сигналов происходит точно на уровне напряжения питания. Биполярный ОУ типа LM10 также имеет максимальный удвоенный перепад выходного напряжения, но в отличие от КМОП, ОУ позволяет функционировать при полном напряжении ± 15 В: однако он имеет гораздо более низкую частоту ƒc (0,1 МГц).

Рис. 5.29. Релаксационный генератор на базе ОУ.
Упражнение 5.7. Покажите, что этот период указа верно.
Применяя для заряда конденсатора источники тока, можно получить колебания хорошей треугольной формы. Пример удачной схемы, использующей этот метод, приведен в разд. 4.29.
Иногда необходим генератор с очень низким уровнем шума (так называемый «низкий внеполосный шум»). В этом отношении хороша простая схема, показанная на рис. 5.30. В ней используется пара КМОП-инверторов (в виде цифровых логических схем, которые будут подробно рассматриваться в гл. 8 - 11), соединение которых между собой образует некоторую разновидность RC релаксационного генератора с выходным сигналом в виде прямоугольного колебания. Реальные измерения, приведенные для этой схемы, работающей на частоте 100 кГц, показали, что плотность мощности шума в ближайшей боковой полосе (мощность на корень квадратный из герц, измеренная на 100 Гц смещения от генерируемой частоты), ниже по крайней мере на 85 дБ уровня основного колебания. Иногда встречается аналогичная схема, но при перемене местами элементов R2 и С. Хотя это и превосходный генератор, но он имеет крайне зашумленный выходной сигнал.

Рис. 5.30.
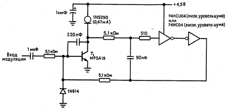
Представленная на рис. 5.31 схема имеет даже более низкий уровень шума и, кроме того, имеется возможность модулировать выходную частоту с помощью внешнего тока, прикладываемого к базе транзистора Т1. В этой схеме транзистор Т1 функционирует как интегратор, вырабатывая на своем коллекторе сигнал асимметричной треугольной формы. Сами же инверторы работают в качестве не инвертирующего компаратора, изменяя полярность возбуждения на базе каждые полпериода. Эта схема имеет плотность шума -90дБ/√Гц, измеренную на частоте 100 Гц смещения от несущего колебания 150 кГц, и -100дБ/√Гц, измеренную при смещении 300 Гц. Хотя эти схемы превосходны в отношении уровня бокового шума, генерируемая частота имеет большую чувствительность к колебаниям напряжения источника питания, чем другие рассмотренные в этой главе генераторы.

Рис. 5.31. Малошумящий генератор.