5.14. Классическая ИС таймера - 555
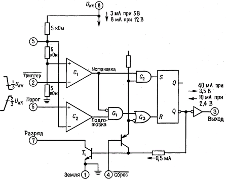
Следующий уровень сложности предполагает использование в качестве релаксационных генераторов ИС таймеров или ИС генераторов колебаний специальной формы. Наиболее популярная ИС таймера - это схема 555 (и ее разновидности). Работа этой ИС часто толкуется неверно, поэтому мы дадим анализ ее работы прямо по изображенной на рис. 5.32 эквивалентной схеме. Некоторые обозначения на ней относятся к области цифровой техники (гл. 8 и следующие), поэтому вы пока еще не станете экспертом по ИС 555. Но принцип действия этого таймера достаточно прост. При подаче сигнала на вход ТРИГГЕР выходной сигнал переключается на ВЫСОКИЙ уровень (около Uкк) и остается в этом состоянии до тех пор, пока не произойдет переключение входа ПОРОГ; в этот момент выходной сигнал падает до НИЗКОГО уровня (около потенциала «земли») и тогда включается транзистор РАЗРЯД. Вход ТРИГГЕР включается при уровне входного сигнала меньше 1/3Uкк, а ПОРОГ - при уровне входного сигнала больше 2/3Uкк.

Рис. 5.32. Упрощенная эквивалентная схема ИМС 555
Наиболее легкий способ понять работу ИС 555 - это рассмотреть конкретный пример (рис. 5.33). При включении источника питания конденсатор разряжен, поэтому ИС 555 оказывается в состоянии. когда выходной сигнал имеет ВЫСОКИЙ уровень, транзистор разряда Т1 закрыт и конденсатор начинает заряжаться до 10В через резисторы RA + RB. Когда его напряжение достигнет 2/3Uкк, переключается вход ПОРОГ и выходной сигнал переходит в состояние НИЗКОГО уровня, одновременно происходит отпирание транзистора Т1, разряжающего конденсатор С на землю через резистор Rв. Схема переходит в периодический режим работы, и напряжение на конденсаторе С колеблется между значениями 1/3Uкк и 2/ЗUкк с периодом Т = 0,693 (RA + 2RB)C. В этом случае с выхода схемы обычно снимается колебание прямоугольной формы.

Рис. 5.33. ИМС 555, включенная как генератор.
Упражнение 5.8. Покажите, что период колебаний не зависит от напряжения источника питания.
Схема 555 представляет собой довольно приличный генератор со стабильностью около 1%. Она может работать от единственного источника питания напряжением от 4,5 до 16 В, сохраняя стабильную частоту при изменениях напряжения источника питания, поскольку пороги следят за флуктуациями питания. Схему 555 можно применять также для формирования одиночных импульсов произвольной длительности и еще для многих целей. К тому же этот небольшой кристалл содержит простые компараторы, вентили и триггеры. В электронной промышленности даже появилась игра - придумать еще новое применение схемы 555. И надо сказать, что многие в этом развлечении преуспевают.
Предостережение: ИС 555, как и другие схемы таймеров, создает мощную (≈150 mA) токовую помеху в цепи питания во время каждого переключения выходного сигнала. Будет весьма полезным подключить к этой интегральной схеме здоровенный шунтирующий конденсатор. Кроме того, ИС 555 имеет склонность к формированию выходного сигнала с удвоенной частотой переключений.
КМОП ИС 555. Некоторые из неприятных свойств ИС 555 (большой ток потребления от источника питания, высокий ток запуска, удвоенная частота переключения выходного сигнала и неспособность функционировать при очень низких напряжениях источника питания) были устранены в ее КМОП - аналогах. Их можно узнать по цифрам «555», расположенным в какой-либо части маркировки.
Следует отметить, в частности, их способность функционировать при очень низких напряжениях питания (до 1 В!) и, как правило, токе потребления. Эти кристаллы также более быстродействующие, чем исходная схема 555. Выходные КМОП - каскады дают максимальный удвоенный перепад напряжения выходного сигнала, по крайней мере при низких токах нагрузки (отметим, что эти кристаллы не имеют мощного выходного каскада, как в типовой схеме 555). Все кристаллы, кроме исходной схемы 555 и XR - L555, сделаны по КМОП - технологии. Последняя же схема является микромощной биполярной схемой 555 и проявляет свою родословную в виде здоровенной нагрузочной способности и хорошей температурной стабильности.
Показанный на рис.5.33 генератор на схеме 555 вырабатывает выходной сигнал прямоугольной формы, чей рабочий цикл (часть времени, когда выходной сигнал имеет ВЫСОКИЙ уровень) всегда больше 50%. Это происходит вследствие того, что времязадающий конденсатор заряжается через последовательно включенную пару резисторов RA + RB, а разряжается (более быстро) через единственный резистор RB. На рис. 5.34 показано, как обмануть схему 555 с тем, чтобы получить в рабочем цикле узкие положительные импульсы. Цепь, состоящая из комбинации диода и резистора, быстро заряжает времязадающий конденсатор через выходной каскад, разряд же его через внутренний разряжающий транзистор происходит медленно. Этот трюк пригоден только для КМОП схем 555, поскольку в этом случае необходим полный положительный перепад выходного сигнала.

Рис. 5.34. Генератор с укороченным рабочим циклом.
При использовании для заряда времязадающего конденсатора источника тока можно создать генератор линейного («пилообразного») напряжения. На рис. 5.35 показан способ использования для этих целей простого источника тока на р-n-p - транзисторе. Пилообразный сигнал доходит до напряжения 2/3Uкк, затем быстро спадает (разряд происходит через внутренний разряжающий n-p-n – транзистор схемы 555, контакт 7) до напряжения 1/3Uкк, далее цикл начинается снова. Отметим, что этот сигнал пилообразной формы выделяется на выводе конденсатора и необходимо обеспечить его развязку с помощью ОУ, который обладает высоким полным сопротивлением. Эту схему можно еще упростить путем замены источника тока на р-n-р - транзисторе на «диодный регулятор тока», выполненный на полевом транзисторе p-n - каналом (разд. 3.06); однако ее рабочие характеристики, а именно линейность пилообразного сигнала, будут хуже поскольку этот полевой транзистор питается током IСкк и при этом формируется не такой хороший источник тока, как на биполярном транзисторе.

Рис. 5.35. Генератор пилообразных колебаний.
На рис. 5.36 указан простой способ формирования с помощью КМОП - схемы 555 сигнала треугольной формы. В предложенной схеме соединяются последовательно два регулятора тока на полевом транзисторе таким образом, чтобы получился двунаправленный регулятор тока (каждый регулятор тока ведет себя в обратном направлении как обычный диод, из-за проводимости затвор - сток). Следовательно, с помощью выходного сигнала с утроенным максимальным перепадом формируется постоянный ток противоположной полярности и при этом на самом конденсаторе вырабатывается треугольное колебание (напряжение которого обычно лежит в диапазоне от 1/2Uкк до 2/3Uкк). Как и в предыдущей схеме, для развязки этого сигнала (источник с высоким полным выходным импедансом) используется ОУ. Следует отметить, что в этом случае необходимо применять КМОП - схемы 555, в частности при подаче на схему напряжения питания +5В, постольку ее функционирование зависит от максимального двойного перепада выходного напряжения. Например, напряжение выходного сигнала ВЫСОКОГО уровня биполярной схемы 555 в типовом случае ниже максимального положительного перепада на падение напряжения на двух дюдах (схема Дарлингтона на n-р-n - транзисторах), что составит +3,8В при напряжении источника питания +5В; следовательно, остается всего 0,5В падения напряжения (при верхнем значении сигнала) на последовательно включенную пару регуляторов тока, что явно недостаточно для включения регулятора тока (требуется приблизительно 1В) и последовательного диода (0,6В), построенного из полевого транзистора с р-n - переходом.

Рис. 5.36. Генератор треугольных колебаний.
Упражнение 5.9. Покажите, что вы уяснили работу схем изображенных на рис. 5.35 и 5.36; для этого рассчитайте для каждой схемы частоту генерируемого сигнала.
Существуем еще несколько других интересных интегральных схем таймеров. Схема таймера 322 фирмы National имеет собственный встроенный прецизионный источник опорного напряжения, с помощю которого задается напряжение порога. Это объясняет его прекрасные свойства при формировании сигнала, частота которого должна быть пропорциональна току, подаваемому от внешнего источника пример с фотодиода. В состав другой разновидности таймеров входят релаксационный генератор и цифровой счетчик, с тем чтобы при формировании сигналов большой длительности избежать необходимости использования в схеме больших номиналов сопротивлений и конденсаторов. Примером таких схем могут служить схемы 74НС4060, Ехаг 2243 и Intersil ICM7242 (выпускается также фирмой Maxim). Последняя схема выполнена по КМОП - технологии и может функционировать при токе в доли миллиампера и вырабатывать выходной импульс один раз за 128 циклов генератора. Эти таймеры (и их ближайшие аналоги) пригодны для формирования задержки сигнала в диапазоне от нескольких секунд до нескольких минут.