5.15. Генераторы, управляемые напряжением
Остальные ИС генераторов выпускаются обычно в виде генераторов, управляемых напряжением (ГУН), у которых выходной сигнал изменяется в некотором диапазоне в соответствии с управляющим входным напряжением. Некоторые из этих схем имеют частотные диапазоны, превосходящие 1000:1. Примерами таких схем являются исходная ИС NE566 и более новые ИС: LM331, 8038, 2206 и серии 74LS624-9.
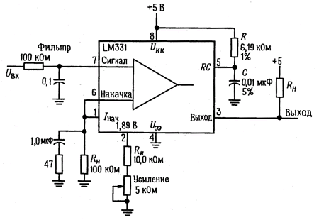
Схемы серии 4LS624, например, способны работать на высоких частотах вплоть до 20 МГц, требуют внешней RC-цепи для установления номинальной частоты и формируют выходные сигналы с обычными логическими уровнями. Более быстродействующие схемы ГУН, такие как 1648, могут функционировать в диапазоне до 200 МГц и в гл. 13 будет показано, как создать ГУН для гигагерцевого диапазона частот. Схема LM331 фактически представляет собой пример преобразователя напряжение - частота (U/F-преобразователь) с хорошей линейностью (эти приборы мы рассмотрим в разд. 9.20 и 9.27). В тех же случаях, когда линейность является определяющим фактором, предпочтительны современные U/F преобразователи типа AD650, обеспечивающие линейность 0,005%. В большинстве схем ГУН используются внутренние источники тока для формирования треугольных импульсов, а схемы 8038 и 2206 даже имеют набор «мягких» клемм для преобразования с помощью ограничителя треугольных импульсов в гармонические колебания. Иногда в ИС ГУН используются неудобные значения опорного напряжения в качестве сигнала управления (например, положительный источник питания) и усложненные симметрированные схемы для получения синусоидального сигнала. По нашему мнению, идеальный ГУН все еще ждет своей разработки. Ко многим из этих ИС могут подключаться внешние кварцевые резонаторы для повышения их точности и стабильности (это мы обсудим позже); в таких случаях кварцевый резонатор просто устанавливается вместо конденсатора. На рис. 5.37 показана схема ГУН с диапазоном выходного сигнала от 10 Гц до 10 кГц, построенная на основе схемы LM331.

Рис. 5.37. Типичная ИС преобразователя напряжение/частота (0В соответствует частоте 10кГц); ƒ = (0,478/RтCт)(Rи/Rн)Uвх.
При обзоре интегральных схем ГУН нельзя не обратить внимание на ИС фазовой автоматической подстройки частоты (ФАПЧ), в состав которых входят ГУН и фазовый детектор. Например, популярна КМОП-схема 4046 (и ее более быстродействующий аналог 74НС4046). Системы ФАПЧ будут рассмотрены в разд. 9.27 - 9.31.