5.18. LС-генераторы
Наиболее распространенный способ получения высокочастотных синусоидальных колебаний - это применение генератора, стабилизированного LC-контуром, в котором LC-контур, настроенный на определенную частоту, подключен к усилительной схеме, чтобы обеспечить необходимое усиление на его резонансной частоте. Охватывающая схему петля положительной обратной связи применяется для поддержания колебаний на резонансной частоте LC-контура и такая схема будет самозапускающейся.
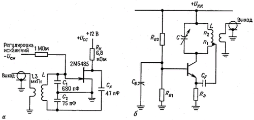
На рис. 5.43 показаны две популярные схемы. Первая - это настоящий генератор Колпитца: параллельный настроенный LC-контур на входе и петля положительной обратной связи с выхода на вход. По имеющимся сведениям эта схема обеспечивает искажения меньше -60 дБ. Втора схема - это генератор Хартли, построенный на n-p-n - транзисторе. Переменный конденсатор предназначен для регулировки частоты. В обеих схемах используется катушка связи, т.е. просто несколько витков провода, действующих как понижающий трансформатор.

Рис. 5.43. Генератор Колпитца с малыми искажениями, частота 20 МГц (а); LC-генератор Хартли (б).
В небольшом диапазоне частот можно настраивать LC-генераторы электрическим способом. Этот прием заключается в ипользовании регулируемого напряжением конденсатора («варактор») в частотозадающей LC-цепи. Физическая природа диодных p-n - переходов обеспечивает требуемое решение, в виде простого смещенного в обратном направлении диода. Емгость этого р-n - перехода уменьшается с увеличением обратного напряжения. Хотя любой диод может работать как варактор, необходимо использовать специально разработанные варакторые диоды и на рис. 5.44 представлены характеристики некоторых из них. На рис. 5.45 изображен простой генератор Колпитца на полевом транзисторе с р-n - переходом (сигнал обратной связи снимается с истока) и настройкой частоты ±1%. В этой схеме диапазон настройки был преднамеренно сделан меньше, с тем чтобы добиться хорошей стабильности, при этом используется относительно большой конденсатор фиксированной емкости (100 пФ), который шунтируется небольшим регулировочным конденсатором (максимальное значение 15 пФ). Следует отметить большой номинал резистора смещения (так что ток смешения диода не будет влиять на колебания), а также наличие блокировочного конденсатора по постоянному току.

Рис. 5.44. Регулирующие диодные варакторы.

Рис. 5.45. Управляемый напряжением LC-генератор.
В типовом случае варакторы имеют максимальное значение емкости от нескольких пикофарад до нескольких сотен пикофарад с диапазоном регулировки приблизительно 3:1 (хотя имеются варакторы с более широким диапазоном до 15:1). Поскольку резонансная частота LC-контура обратно пропорциональна корню квадратному из емкости, то возможно добиться диапазона настройки по частоте вплоть до 4:1, хотя обычно говорят о диапазоне регулировки ±25% или около того.
В настраиваемых варакторами схемах само генерируемое колебание (и вдобавок прикладываемое внешнее регулирующее смещение постоянного тока) появляется на варакторе, что приводит к изменению его емкости в зависимости от частоты сигнала. Это вызывает искажения формы вырабатываемого колебания и, что более важно, приводит к зависимости амплитуды его колебаний от частоты. Для того чтобы минимизировать эти эффекты, необходимо ограничить амплитуду колебаний (при необходимости усиление производится в следующих каскадах); также лучше сохранять напряжение постоянного смещения на варакторе выше одного вольта или около того, с тем чтобы сделать напряжение генерации малым по сравнению с ним.
Электрически настраиваемые генераторы широко используются для формирования частотно-модулированных сигналов и вдобавок как радиочастотные системы фазовой автоматической подстройки частоты. Эти вопросы будут рассмотрены в гл. 9.
По историческим соображениям следовало бы упомянуть о камертонных генераторах, которые являются близкими «родственниками» LC-генераторов. В этих генераторах высокодобротные колебания камертона определяют частоту генератора в низкочастотном диапазоне (стабильность несколько миллионных долей при постоянной температуре); это соответствует стабильности наручных часов. Но кварцевые генераторы все-таки лучше, как будет показано в следующем разделе.
Паразитные колебания. Предположим, что вы собрали славный усилитель и испытали его, подавая на вход синусоидальный сигнал. Затем подключили ко входу усилителя генератор прямоугольных импульсов и увидели на выходе по-прежнему синусоидальный сигнал! У вас не усилитель, а сплошные хлопоты. Но паразитные колебания не всегда проявляются так явно. Обычно они заметны в виде размытия части сигнала, «гуляющего» источника тока, необъяснимых сдвигов у ОУ, или схема, нормально ведущая себя, пока за ней наблюдают на осциллографе, вдруг «дичает», стоит лишь перестать за ней следить. Все это - разнообразные проявления неподавленных высокочастотных паразитных колебаний, порожденных непреднамеренно получившимся генератором Хартли или Колпитца, возникшим на основе индуктивности вводов и межэлектродных емкостей.
На схеме рис. 5.46 показан осциллирующий источник тока, возникший при выполнении студенческой лабораторной работы по электронике, где с помощью вольтметра измерялся рабочий диапазон обычного транзисторного источника тока. Оказалось, что ток меняется слишком сильно (от 5 до 10%) при изменениях напряжения на нагрузке в пределах ожидаемого рабочего диапазона - симптом, который снимался прикосновением пальца к выводу коллектора! Емкость транзистора между коллектором и базой плюс емкость измерительного прибора в сочетали с его индуктивностью образовала классический генератор Хартли, в котором обратная связь обеспечивалась емкостью между коллектором и эмиттером. Добавление небольшого резистора в цепь базы подавило эти колебания за счет уменьшения коэффициента усиления на высоких частотах в схеме с общей базой. Это один из приемов, часто бывающий полезным.

Рис. 5.46. Пример паразитного генератора.