Cтабилизаторы напряжения и источники питания
Источники питания специального назначения
6.20. Высоковольтные стабилизаторы
При проектировании линейных стабилизаторов, вырабатывающих высокое напряжение возникает ряд специальных проблем. Поскольку напряжение пробоя обычного транзистора не превышает, как правило, 100 В при разработке источников с более высоким напряжением необходимо применять некоторые нестандартные решения. В этом разделе мы представим набор таких способов.
Решение в лоб: высоковольтные компоненты. Выпускаются мощные транзисторы, как биполярные, так и МОП, с напряжением пробоя 100 В и выше; они даже и не очень дорогие. Например, MJ2005 фирмы Motorola - это 8-амперный мощный n – p - n-транзистор с напряжением пробоя коллектор-эмиттер 750 В и напряжением пробоя обратно смещенной базы 1500 В; стоимость его менее долл. МТР 1N100 (аналогичен European BUZ-50) представляет собой 1-амперный мощный МОП-транзистор с напряжением пробоя 1000 В; цена несколько долларов. Благодаря превосходной области безопасной работы (отсутствие вторичного теплового пробоя), мощные МОП-транзисторы наиболее всего подходят для применения в высоковольтных стабилизаторах.
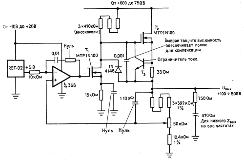
Используя усилитель ошибки в режиме работы вблизи уровня земли (делитель для съема выходного напряжения дает малую долю выхода), можно построить высоковольтный стабилизатор, в котором под высоким напряжением будет находиться только проходной транзистор и формирователь, работающий на него. На рис. 6.47 показан принцип построения такой схемы. В данном случае, это стабилизированный источник на напряжение от 100 до 500 В, в котором использованы проходной n-МОП-транзистор и формирователь. Т2 представляет собой последовательный проходной транзистор, который запускается от инвертирующего усилителя T1. В качестве усилителя ошибки используется операционный усилитель, сравнивающий регулируемую долю выхода с прецизионным эталонным источником + 5 В. Т3 обеспечивает ограничение по току путем отключения запуска Т2 при падении напряжения на резисторе 33 Ом, равном падению Uбэ. Остальные компоненты выполняют более тонкую, но необходимую работу. Диод защищает Т2 от обратного пробоя затвора, если вдруг T1 решит понизить напряжение на стоке (в то время как выходной конденсатор поддерживает исток Т2). Различные небольшие конденсаторы обеспечивают нейтрализацию, которая необходима, поскольку T1 работает как инвертирующий усилитель с усилением по напряжению и вносит неустойчивость в контур операционного усилителя (особенно в схеме с емкостной нагрузкой). Эта схема является исключением из общего правила, которое гласит, что транзисторные схемы не представляют электрической опасности!

Рис. 6.47. Высоковольтный регулируемый источник питания.
Здесь мы не можем противостоять искушению несколько отклониться от темы: с небольшими изменениями (эталонный источник заменяется на сигнальный вход) эту схему можно превратить в превосходный высоковольтный усилитель, удобный для управления «ненормальными» нагрузками типа пьезопреобразователей. Для таких специфических применений схема должна быть способна как отводить, так и отдавать ток в емкостную нагрузку. Как это ни странно, схема работает как «псевдодвухтактный выход» с Т2. отдающим ток, и T1, отводящим ток (через диод), в зависимости от необходимости; см. разд. 3.14.
Если высоковольтный стабилизатор проектируется только на нерегулируемое выходное напряжение, то проходной транзистор может иметь напряжение пробоя меньше, чем выходное напряжение. В предыдущей схеме замена резистора для регулировки напряжения на постоянный резистор 12,4 кОм превращает схему в нерегулируемый стабилизатор на + 500 В. В этом случае вполне подойдет проходной транзистор на 300 В, потому что напряжение на нем никогда не превысит 300 В даже при включении и выключении, а также при коротком замыканий выхода. Последнее весьма проблематично, но, шунтируя Т2 300-вольтовым стабилитроном, эту проблему можно решить. Если стабилитрон может работать с большим током, он может и защитить проходной транзистор от короткозамкнутой нагрузки, если перед стабилизатором стоит подходящий предохранитель. Здесь может помочь активная схема на стабилитронах, упомянутая в разд. 6.06.
Стабилизация в цепи земли. Другой способ стабилизации высокого напряжения с помощью низковольтных элементов показан на рис. 6.48. Т1 - последовательный проходной транзистор, но соединенный с низковольтным концом источника питания; его «выход» поступает на землю. Напряжение на нем - это только часть выходного напряжения, и поэтому транзистор «сидит» вблизи уровня земли, что упрощает схему формирования. Как и раньше, следует обеспечить защиту во время переходных процессов включения - выключения и при перегрузках. Достаточно проста стабилитронная защита, показанная на рисунке, но надо помнить, что стабилитрон должен выдерживать ток короткого замыкания.

Рис. 6.48. Стабилизация в цепи земли.
«Подъем» стабилизатора над уровнем земли. Для расширения диапазона напряжений стабилизатора, включая и простые трехвыводные стабилизаторы, применяют еще о ин способ - поднятие общего вывода стабилизатора относительно уровня земли с помощью стабилитрона (рис.6.49). В той схеме Д1 добавляет свое напряжение к обычному выходу стабилизатора. Д2 через повторитель Т1 устанавливает падение напряжения на стабилизаторе и совместно с Д3 обеспечивает защиту от короткого замыкания.

Рис. 6.49.
Транзистор с оптической связью. Существует еще один способ решения проблемы пробоя транзистора в высоковольтных источниках питания с применением сравнительно низковольтного проходного транзистора для нерегулируемого (известного) выходного напряжения. В подобных случаях высокое напряжение должен выдерживать только управляющий транзистор но, используя оптически связанные транзисторы, можно избежать и этого. Эти приборы, о которых мы поговорим ниже в связи с сопряжением цифровых элементов в гл. 9, состоят в действительности из двух элементов, электрически изолированных друг от друга: светодиода, который излучает свет, если через него протекает ток в прямом управлении, и фототранзистора (или фотопары Дарлингтона), расположенных вблизи друг друга в непрозрачном корпусе. Прохождение тока через диод приводит транзистор в проводящее состояние, как если бы в транзисторе протекал базовый ток. Для того чтобы вывести фототранзистор в активный режим, как и в случае обычного транзистора, необходимо приложить коллекторное напряжение. В большинстве случаев базовый вывод отсутствует. Оптопары имеют, как правило, изоляцию, способную выдержать напряжение между входом и выходом в несколько тысяч вольт.
На рис. 6.50 показано несколько способов применения транзистора с оптической связью в высоковольтном источнике. На первой схеме фототранзистор Т2 закрывает транзистор Т3, если напряжение на выходе поднимается слишком высоко. На второй схеме, на которой показан только фрагмент с проходным транзистором, фототранзистор, находясь в возбужденном состоянии, увеличивает выходное напряжение, поэтому входы усилителя ошибки должны быть инвертированы. Обе схемы формируют некоторый выходной ток в цепи смещения проходного транзистора, поэтому для того чтобы удержать выходное напряжение от подъема при отсутствии нагрузки, между выходом и землей следует включить определенную нагрузку. Эту работу может выполнить делитель напряжения для съема выхода или отдельный шунтирующий резистор, подключенный к выходу, который, вообще говоря, всегда рекомендуется подключать в высоковольтных источниках.

Рис. 6.50. Высоковольтный стабилизатор с оптической изоляцией.
Плавающий стабилизатор. Избежать применения высоковольтных компонентов в схеме управления источника высокого напряжения можно еще одним способом - «подвесить» управляющую схему на потенциал проходного транзистора, сравнивая падение напряжения на его собственном эталонном источнике с падением между ним и землей. Для такого рода применений предназначена превосходная ИС стабилизатора МС1466. которой требуется вспомогательный слаботочный плавающий источник напряжением 20-30 В для питания собственной схемы. Выходное напряжение ограничивается только проходными транзисторами и изоляцией вспомогательного источника питания напряжением пробоя изоляции трансформатора). Схема МС1466 характеризуется очень хорошей стабилизацией и прецизионной схемой ограничения тока, поэтому она вполне подходит для точных «лабораторных» источников питания. Однако следует предостеречь вас: в МС1466 в отличие от большинства современных стабилизаторов нет внутренней тепловой защиты.
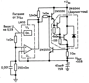
Изящный способ построения плавающего стабилизатора может быть осуществлен с помощью недавно появившейся ИС - LM10 - сочетания операционного усилителя и источника эталонного напряжения, явившей собой знаменательное событие в технологии производства ИС со времени открытия Видлара (см. разд. 4.13). Эта схема работает только от одного источника питания 1,2 В, т.е. ее можно подключить к перепаду база-эмиттер проходного транзистора Дарлингтона! Пример показан на рис. 6.51. Если вы любите аналогии, то представьте себе жирафа, который измеряет свой рост, глядя на землю с высоты, а затем стабилизирует его, меняя соответствующим образом длину шеи. Схема TL783 фирмы Texas Instruments - это ИС стабилизатора на 125 В, которая работает аналогичным образом: в случае небольших токов она заменяет схему на дискретных компонентах, показанную на рис. 6.51.

Рис. 6.51. Высоковольтный «плавающий» стабялизатор.
Последовательное соединение транзисторов. На рис. 6.52 показан трюк с последовательным соединением транзисторов для увеличения напряжения пробоя. Транзистор Т1 правляет последовательно соединенными транзисторами Т2 - Т4, которые делят между собой большое напряжение между коллектором Т2 и выходом. Одинаковые базовые резисторы выбираются достаточно малыми, чтобы обеспечить полный выходной ток транзисторов. Аналогичная схема будет работать и на МОП-транзисторах, но в этом случае следует подключить как показано на рисунке, диоды защиты от обратного пробоя затвора (относительно прямого пробоя затвора вам не следует беспокоиться, поскольку МОП-транзисторы будут достаточно быстро включаться еще задолго до пробоя затвор-канал). Заметьте, что резисторы смещения дают некоторый выходной ток, даже когда транзисторы выучены, поэтому должна быть минимальная нагрузка на землю для того, чтобы предотвратить подъем выходного напряжения выше стабилизированного уровня. Во многих случаях целесообразно включить параллельно резисторам делителя небольшие конденсаторы для того, чтобы обеспечить работоспособность делителя на высоких частотах. Емкость конденсаторов должна быть достаточно большой для того, чтобы нейтрализовать разницу входных емкостей транзисторов; в противном случае будет неравное деление и общее напряжение пробоя уменьшится.

Рис. 6.52. Последовательное включение транзисторов для повышения напряжения пробоя.
Последовательно соединенные транзисторы можно использовать, конечно, не только в источниках питания. Их иногда можно увидеть в высоковольтных усилителях, хотя часто это и необязательно, так как выпускаются высоковольтные МОП-транзисторы.
В высоковольтных схемах типа этой можно легко упустить из виду тот факт, что могут потребоваться 1-ваттные (и более) резисторы, а не стандартные на 1/4 Вт. Непосвященных ожидает более тонкая ловушка, а именно, максимальное напряжение, достигающее 250 В, для стандартных («угольных») резисторов на 1/4 Вт независимо от мощности рассеяния. Угольные резисторы проявляют на высоких напряжениях довольно странное поведение коэффициентов сопротивления по напряжению, не говоря уж о постоянных изменениях сопротивления. Например, при реальных измерениях (рис. 6.53) на делителе 1000:1 (10 МОм, 10 кОм) при напряжении 1 кВ отношение оказывается равным 775:1 (ошибка 29%!); обратите внимание, что мощность соответствовала номинальной. Этот «неомический» эффект играет важную роль, в частности, в делителях для съема выходного напряжения в высоковольтных источниках питания и усилителях. Будьте внимательны! Фирмы, такие как Victoreen, выпускают резисторы различного типа, предназначенные для подобных высоковольтных применений.

Рис. 6.53. Угольные композиционные резисторы показывают снижение сопротивления при напряжениях выше 250 В.
Стабилизация входного напряжения. В высоковольтных источниках питания особенно в тех, которые работают с малыми токами, иногда применяют другой способ - стабилизацию не выходного напряжения, а входного. Обычно это делается с помощью высокочастотных импульсных преобразователей постоянного тока, поскольку попытка стабилизировать вход переменного напряжения 60 Гц приводит к слабой стабилизации и высокому уровню остаточной пульсации. Основная идея показана на рис. 6.54. Трансформатор Тр1 и связанная с ним схема формируют некоторое промежуточное нестабилизированное напряжение, допустим, 24 В; можно использовать и аккумулятор. От этого напряжения работает генератор прямоугольных импульсов, на выходе которого размещается двухполупериодный выпрямитель и фильтр. Отфильтрованный постоянный ток является выходным сигналом, часть которого поступает обратно на генератор для управления скважностью или амплитудой в зависимости от выходного напряжения. Поскольку генератор работает на высокой частоте, реакция схемы достаточно быстрая, а выпрямленное напряжение легко фильтруется, поскольку оно происходит от прямоугольного колебания, подвергнутого двухполупериодному выпрямлению. Трансформатор Тр2 должен быть рассчитан на работу с высокочастотным сигналом, так как обычный мощный трансформатор с наборным сердечником будет иметь значительные потери. Подходящие трансформаторы изготавливают из железного порошка феррита или с использованием тороидальных ленточных сердечников; они намного легче и меньше по сравнению с традиционными мощными трансформаторами той же мощности. Здесь не использованы высоковольтные компоненты, за исключением, конечно, выходного выпрямительного моста и конденсатора.

Рис. 6.54. Высоковольтный импульсный источник питания.
Читая последний параграф, искушенный читатель возможно испытает своего рода deja vu(Синдром уже виденного (франц.).). Действительно, это все очень похоже на импульсный стабилизатор (разд. 6.19). Одно существенное отличие состоит в том, что импульсные источники обычно используют индуктивности в качестве энергозапасающих элементов, в то время как высоковольтный источник со стабилизацией входа использует Тр2 как «обычный» (хотя и высокочастотный) трансформатор. То, что роднит высоковольтные источники с импульсными, так это высокочастотные пульсации и помехи.
Высоковольтные выпрямители для видеомониторов. Для формирования высокого постоянного напряжения (10 кВ и выше), необходимого в телевизорах и видеомониторах на ЭЛТ, обычно используют вариант традиционного высоковольтного импульсного стабилизатора (рис. 6.43,а). Как вы увидите, схема эта чрезвычайно умна, поскольку она формирует вдобавок и сигнал горизонтальной Развертки для запуска отклоняющей системы.
Основная идея заключается в использовании трансформатора с большим коэффициентом трансформации и запуске первичной обмотки от насыщенного транзистора, точно также, как в традиционной высоковольтной схеме. Выходное напряжение снимается с вторичной обмотки. Спрямляется и используется как высокое напряжение постоянного тока; см. рис. 6.55. Транзистор Т1 запускается широкими импульсами и подключает первичную обмотку к земле. Схема может быть выполнена с самовозбуждением или с запуском от генератора. Д1 - это демпферный диод, который защищает коллектор Т1 от слишком высокого подъема во время обратного хода. Д2, подключенный к высоковольтной вторичной обмотке, выпрямляет выходное напряжение, которое составляет обычно 10-20 кВ при токе несколько миллиампер. Схема работает на частотах 15 кГц и более; это означает, что конденсатор фильтра С1 может быть достаточно маленьким - всего несколько сотен пикофарад (убедитесь в этом сами, подсчитав пульсацию).

Рис. 6.55. Высоковольтный источник для видеомониторов.
Заметьте, форма волны коллекторного тока - линейно-нарастающая пила, которая обычно используется для запуска магнитной отклоняющей системы (называемой также «ярмо») ЭЛТ и обеспечения линейной скорости горизонтального сканирования. В этих случаях частоту генератора выбирают равной частоте горизонтальной развертки. Похожие схемы - это так называемые, блокинг-генераторы, которые формируют свои собственные импульсы возбуждения.