Cтабилизаторы напряжения и источники питания
Проектирование теплоотвода мощных схем
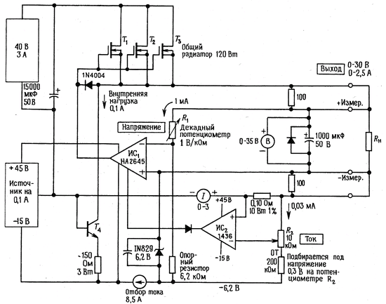
6.09. Пример схемы источника питания
Лабораторный стенд питания, схема которого показана на рис. 6.16, дает возможность собрать вместе все проекте идеи. Для стендового питания общего назначения важна возможность регулировать выход стабилизированного питания вплоть до нулевого напряжения, поэтому для питания стабилизатора используется дополнительный расщепленный источник. ИС1 - это высоковольтный операционный усилитель, который может работать при полном напряжении питания 80 В. На выходе в качестве проходного транзистора мы использовали параллельно включение мощные МОП - транзисторы, исходя из двух соображении простоты возбуждения затвора и превосходной ОБР (характеристическая особенность всех мощных МОП-транзисторов). Такая комбинация обеспечивает рассеяние достаточной мощности (60 Вт на транзистор при температуре корпуса 100°С), необходимую даже для умеренных значений тока, если обеспечивается столь широкий диапазон выходного напряжения. Последнее объясняется тем, что нестабилизированное входное напряжение должно быть достаточно большим, чтобы обеспечить максимум стабилизированного выходного напряжения, а в результате при низком напряжении на выходе падение напряжения на проходных транзисторах будет большим. В некоторых источниках эта проблема решается тем, что используется несколько диапазонов выходного напряжения и соответственно этому переключается и нестабилизированное входное напряжение. Имеются даже схемы, в которых нестабилизированный вход поступает с регулируемого напряжением трансформатора, управляемого в такт с выходом. В обоих случаях, правда, теряется возможность дистанционного программирования.

Рис. 6.16. Лабораторный блок питания.
Упражнение 6.4. Чему равна максимальная мощность рассеяния в проходных транзисторах на этой схеме?
R1 - этo прецизионный многодекадный потенциометр для прецизионной и линейной регулировки выходного напряжения. Выходное напряжение сравнивается с опорным, получаемым от прецизионного стабилитрона 1N829 (температурный коэффициент 5 · 10-6/°С при токе стабилитрона 7,5 мА). Эта схема ограничения тока существенно лучше простого токового ограничителя, который обсуждался выше, так как при использовании стендового питания иногда желательно установить точный и стабильный предел тока нагрузки. Обратите внимание на необычный (но удобный) метод ограничения тока путем его отвода через предназначенный для частотной коррекции вывод микросхемы ИС1, у которого при работе с малым током коэффициент усиления равен единице. Обеспечивая высокую степень стабилизации как напряжения (во всем диапазоне вплоть до 0 В), так и тока, данное устройство становится достаточно гибким в использовании лабораторным источником питания. При этом указанный способ ограничения тока делает этот источник питания также удобным источником неизменного тока. Транзистор Т4 обеспечивает постоянную токовую нагрузку 100 мА, обеспечивая хороший рабочий режим схемы даже при значениях выходных напряжения или тока, близких к нулю, за счет удержания проходных транзисторов в активном режиме. Этот приемник тока позволяет источнику питания «поглощать» некоторый ток от нагрузки без увеличения выходного напряжения. Это целесообразно при работе с некоторыми необычными видами нагрузки, с которыми иногда приходится сталкиваться, например, прибор с собственным источником питания, который может подать некоторый ток на выводы стенда питания.
Отметим наличие внешних измерительных входов, не слишком правильно соединенных с входными клеммами источника питания. Для прецизионного регулирования напряжения на нагрузке следовало бы подвести измерительные цепи к самой нагрузке, избегая падения напряжения на связующих проводниках, создающих паразитные цепи обратной связи.
Нестабилизированные источники питания